WARNING:
JavaScript is turned OFF. None of the links on this concept map will
work until it is reactivated.
If you need help turning JavaScript On, click here.
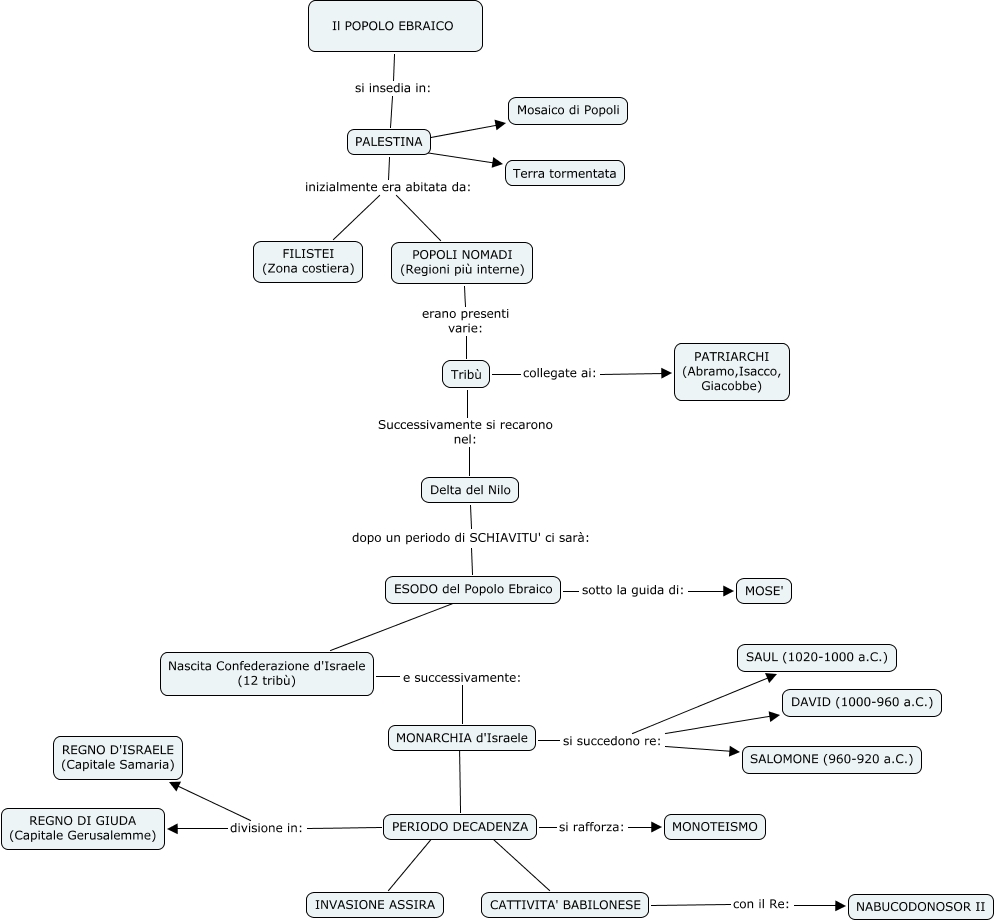
Questa Cmap, creata con IHMC CmapTools, contiene informazioni relative a: Popolo Ebraico, MONARCHIA d'Israele ???? PERIODO DECADENZA, Tribù Successivamente si recarono nel: Delta del Nilo, PERIODO DECADENZA divisione in: REGNO DI GIUDA (Capitale Gerusalemme), PALESTINA ???? Terra tormentata, PERIODO DECADENZA ???? INVASIONE ASSIRA, PALESTINA inizialmente era abitata da: FILISTEI (Zona costiera), Tribù collegate ai: PATRIARCHI (Abramo,Isacco, Giacobbe), Il POPOLO EBRAICO si insedia in: PALESTINA, Nascita Confederazione d'Israele (12 tribù) e successivamente: MONARCHIA d'Israele, POPOLI NOMADI (Regioni più interne) erano presenti varie: Tribù, PERIODO DECADENZA si rafforza: MONOTEISMO, ESODO del Popolo Ebraico sotto la guida di: MOSE', MONARCHIA d'Israele si succedono re: DAVID (1000-960 a.C.), PALESTINA inizialmente era abitata da: POPOLI NOMADI (Regioni più interne), ESODO del Popolo Ebraico ???? Nascita Confederazione d'Israele (12 tribù), PALESTINA ???? Mosaico di Popoli, PERIODO DECADENZA divisione in: REGNO D'ISRAELE (Capitale Samaria), MONARCHIA d'Israele si succedono re: SALOMONE (960-920 a.C.), MONARCHIA d'Israele si succedono re: SAUL (1020-1000 a.C.), PERIODO DECADENZA ???? CATTIVITA' BABILONESE