WARNING:
JavaScript is turned OFF. None of the links on this concept map will
work until it is reactivated.
If you need help turning JavaScript On, click here.
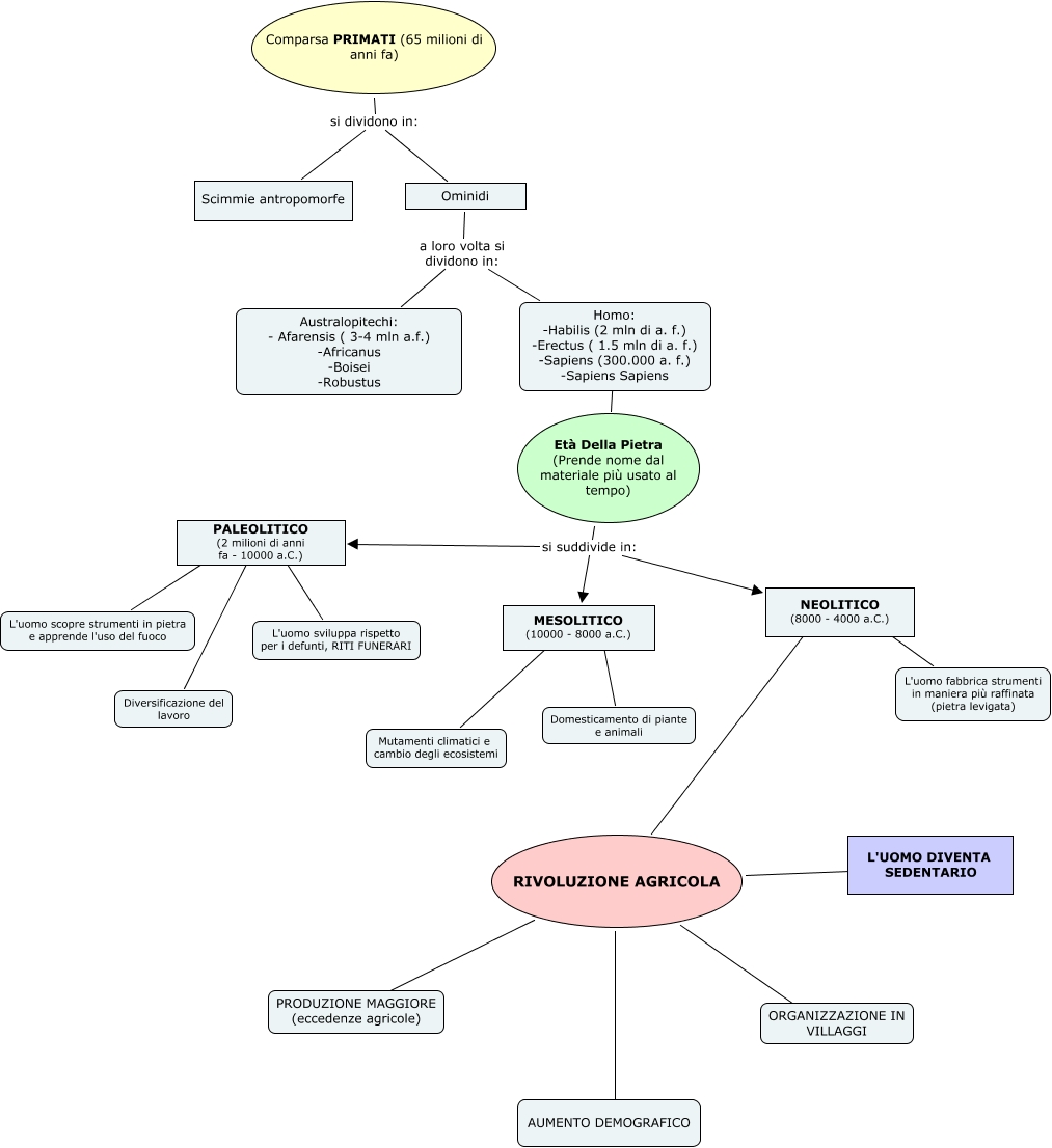
Questa Cmap, creata con IHMC CmapTools, contiene informazioni relative a: Primati, RIVOLUZIONE AGRICOLA ???? AUMENTO DEMOGRAFICO, Comparsa PRIMATI (65 milioni di anni fa) si dividono in: Scimmie antropomorfe, NEOLITICO (8000 - 4000 a.C.) ???? RIVOLUZIONE AGRICOLA, Età Della Pietra (Prende nome dal materiale più usato al tempo) si suddivide in: NEOLITICO (8000 - 4000 a.C.), NEOLITICO (8000 - 4000 a.C.) ???? L'uomo fabbrica strumenti in maniera più raffinata (pietra levigata), MESOLITICO (10000 - 8000 a.C.) ???? Domesticamento di piante e animali, PALEOLITICO (2 milioni di anni fa - 10000 a.C.) ???? L'uomo scopre strumenti in pietra e apprende l'uso del fuoco, Ominidi a loro volta si dividono in: Homo: -Habilis (2 mln di a. f.) -Erectus ( 1.5 mln di a. f.) -Sapiens (300.000 a. f.) -Sapiens Sapiens, PALEOLITICO (2 milioni di anni fa - 10000 a.C.) ???? Diversificazione del lavoro, RIVOLUZIONE AGRICOLA ???? L'UOMO DIVENTA SEDENTARIO, RIVOLUZIONE AGRICOLA ???? PRODUZIONE MAGGIORE (eccedenze agricole), Homo: -Habilis (2 mln di a. f.) -Erectus ( 1.5 mln di a. f.) -Sapiens (300.000 a. f.) -Sapiens Sapiens ???? Età Della Pietra (Prende nome dal materiale più usato al tempo), Comparsa PRIMATI (65 milioni di anni fa) si dividono in: Ominidi, Età Della Pietra (Prende nome dal materiale più usato al tempo) si suddivide in: PALEOLITICO (2 milioni di anni fa - 10000 a.C.), PALEOLITICO (2 milioni di anni fa - 10000 a.C.) ???? L'uomo sviluppa rispetto per i defunti, RITI FUNERARI, Età Della Pietra (Prende nome dal materiale più usato al tempo) si suddivide in: MESOLITICO (10000 - 8000 a.C.), Ominidi a loro volta si dividono in: Australopitechi: - Afarensis ( 3-4 mln a.f.) -Africanus -Boisei -Robustus, RIVOLUZIONE AGRICOLA ???? ORGANIZZAZIONE IN VILLAGGI, MESOLITICO (10000 - 8000 a.C.) ???? Mutamenti climatici e cambio degli ecosistemi