WARNING:
JavaScript is turned OFF. None of the links on this concept map will
work until it is reactivated.
If you need help turning JavaScript On, click here.
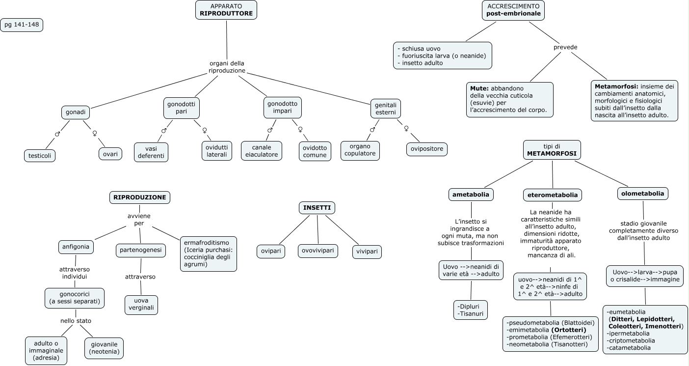
Questa Cmap, creata con IHMC CmapTools, contiene informazioni relative a: 8 Apparato riproduttore, genitali esterni organi della riproduzione gonodotti pari, gonodotti pari ♀ ovidutti laterali, gonadi organi della riproduzione gonodotto impari, gonadi ♀ ovari, gonadi organi della riproduzione gonodotti pari, olometabolia stadio giovanile completamente diverso dall’insetto adulto Uovo-->larva-->pupa o crisalide-->immagine, APPARATO RIPRODUTTORE organi della riproduzione gonodotto impari, ACCRESCIMENTO post-embrionale - schiusa uovo - fuoriuscita larva (o neanide) - insetto adulto, Uovo-->larva-->pupa o crisalide-->immagine -eumetabolia (Ditteri, Lepidotteri, Coleotteri, Imenotteri) -ipermetabolia -criptometabolia -catametabolia, gonodotti pari ♂ vasi deferenti, tipi di METAMORFOSI olometabolia, APPARATO RIPRODUTTORE organi della riproduzione gonodotti pari, tipi di METAMORFOSI ametabolia, gonocorici (a sessi separati) nello stato giovanile (neotenia), gonadi ♂ testicoli, genitali esterni organi della riproduzione gonodotto impari, genitali esterni ♀ ovipositore, INSETTI ovovivipari, anfigonia attraverso individui gonocorici (a sessi separati), ACCRESCIMENTO post-embrionale prevede Metamorfosi: insieme dei cambiamenti anatomici, morfologici e fisiologici subiti dall’insetto dalla nascita all’insetto adulto.