WARNING:
JavaScript is turned OFF. None of the links on this concept map will
work until it is reactivated.
If you need help turning JavaScript On, click here.
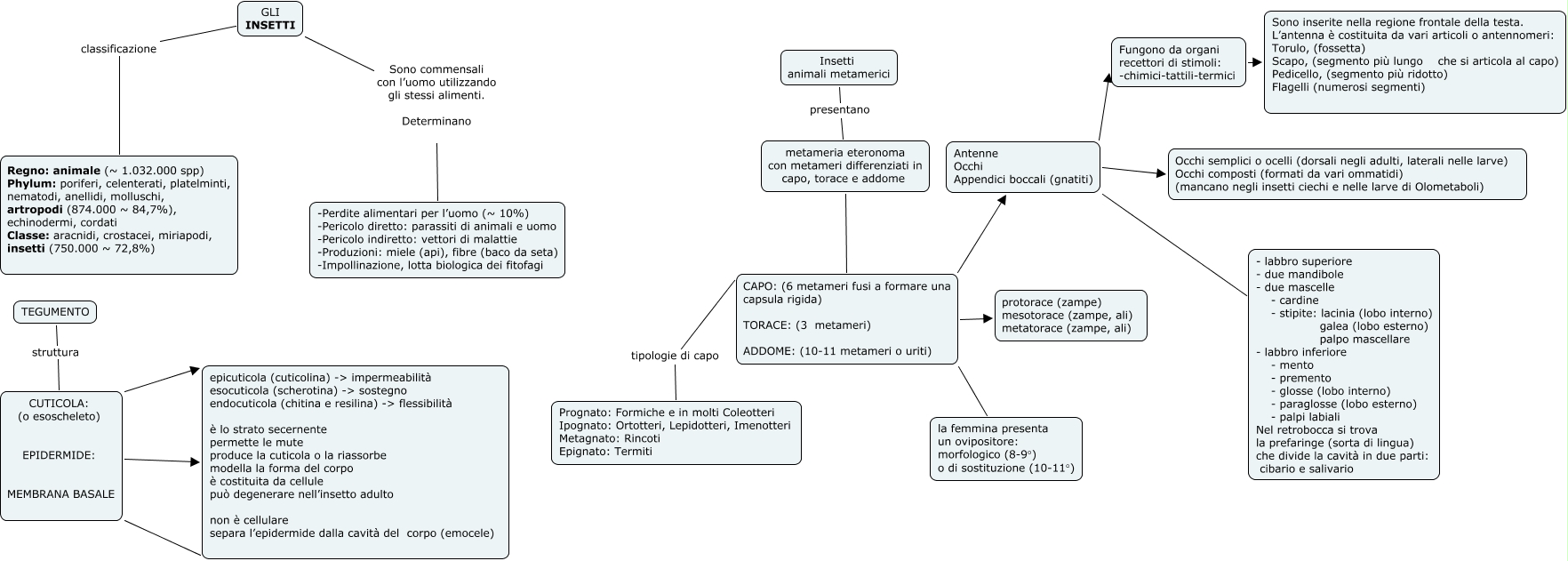
Questa Cmap, creata con IHMC CmapTools, contiene informazioni relative a: 01 Insetti, CAPO: (6 metameri fusi a formare una capsula rigida) TORACE: (3 metameri) ADDOME: (10-11 metameri o uriti) la femmina presenta un ovipositore: morfologico (8-9°) o di sostituzione (10-11°), CUTICOLA: (o esoscheleto) EPIDERMIDE: MEMBRANA BASALE epicuticola (cuticolina) -> impermeabilità esocuticola (scherotina) -> sostegno endocuticola (chitina e resilina) -> flessibilità è lo strato secernente permette le mute produce la cuticola o la riassorbe modella la forma del corpo è costituita da cellule può degenerare nell’insetto adulto non è cellulare separa l’epidermide dalla cavità del corpo (emocele), CAPO: (6 metameri fusi a formare una capsula rigida) TORACE: (3 metameri) ADDOME: (10-11 metameri o uriti) protorace (zampe) mesotorace (zampe, ali) metatorace (zampe, ali), metameria eteronoma con metameri differenziati in capo, torace e addome CAPO: (6 metameri fusi a formare una capsula rigida) TORACE: (3 metameri) ADDOME: (10-11 metameri o uriti), Antenne Occhi Appendici boccali (gnatiti) Fungono da organi recettori di stimoli: -chimici-tattili-termici, CAPO: (6 metameri fusi a formare una capsula rigida) TORACE: (3 metameri) ADDOME: (10-11 metameri o uriti) tipologie di capo Prognato: Formiche e in molti Coleotteri Ipognato: Ortotteri, Lepidotteri, Imenotteri Metagnato: Rincoti Epignato: Termiti, Antenne Occhi Appendici boccali (gnatiti) Occhi semplici o ocelli (dorsali negli adulti, laterali nelle larve) Occhi composti (formati da vari ommatidi) (mancano negli insetti ciechi e nelle larve di Olometaboli), GLI INSETTI classificazione Regno: animale (~ 1.032.000 spp) Phylum: poriferi, celenterati, platelminti, nematodi, anellidi, molluschi, artropodi (874.000 ~ 84,7%), echinodermi, cordati Classe: aracnidi, crostacei, miriapodi, insetti (750.000 ~ 72,8%), CUTICOLA: (o esoscheleto) EPIDERMIDE: MEMBRANA BASALE epicuticola (cuticolina) -> impermeabilità esocuticola (scherotina) -> sostegno endocuticola (chitina e resilina) -> flessibilità è lo strato secernente permette le mute produce la cuticola o la riassorbe modella la forma del corpo è costituita da cellule può degenerare nell’insetto adulto non è cellulare separa l’epidermide dalla cavità del corpo (emocele), GLI INSETTI Sono commensali con l’uomo utilizzando gli stessi alimenti. Determinano -Perdite alimentari per l’uomo (~ 10%) -Pericolo diretto: parassiti di animali e uomo -Pericolo indiretto: vettori di malattie -Produzioni: miele (api), fibre (baco da seta) -Impollinazione, lotta biologica dei fitofagi, CAPO: (6 metameri fusi a formare una capsula rigida) TORACE: (3 metameri) ADDOME: (10-11 metameri o uriti) Antenne Occhi Appendici boccali (gnatiti), TEGUMENTO struttura CUTICOLA: (o esoscheleto) EPIDERMIDE: MEMBRANA BASALE, Insetti animali metamerici presentano metameria eteronoma con metameri differenziati in capo, torace e addome, Fungono da organi recettori di stimoli: -chimici-tattili-termici Sono inserite nella regione frontale della testa. L’antenna è costituita da vari articoli o antennomeri: Torulo, (fossetta) Scapo, (segmento più lungo che si articola al capo) Pedicello, (segmento più ridotto) Flagelli (numerosi segmenti), Antenne Occhi Appendici boccali (gnatiti) - labbro superiore - due mandibole - due mascelle - cardine - stipite: lacinia (lobo interno) galea (lobo esterno) palpo mascellare - labbro inferiore - mento - premento - glosse (lobo interno) - paraglosse (lobo esterno) - palpi labiali Nel retrobocca si trova la prefaringe (sorta di lingua) che divide la cavità in due parti: cibario e salivario, CUTICOLA: (o esoscheleto) EPIDERMIDE: MEMBRANA BASALE epicuticola (cuticolina) -> impermeabilità esocuticola (scherotina) -> sostegno endocuticola (chitina e resilina) -> flessibilità è lo strato secernente permette le mute produce la cuticola o la riassorbe modella la forma del corpo è costituita da cellule può degenerare nell’insetto adulto non è cellulare separa l’epidermide dalla cavità del corpo (emocele)