WARNING:
JavaScript is turned OFF. None of the links on this concept map will
work until it is reactivated.
If you need help turning JavaScript On, click here.
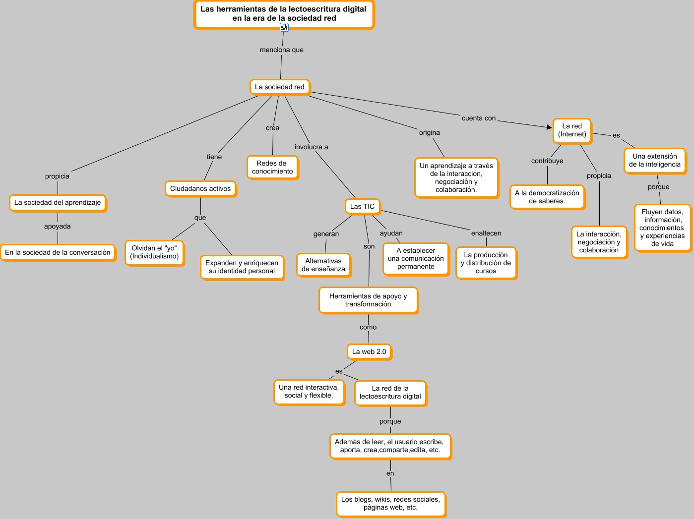
Este Cmap, tiene información relacionada con: Las herramientas de la lectoescritura digital, Ciudadanos activos que Olvidan el "yo" (Individualismo), La sociedad red tiene Ciudadanos activos, Las TIC son Herramientas de apoyo y transformación, Una extensión de la inteligencia porque Fluyen datos, información, conocimientos y experiencias de vida, La red de la lectoescritura digital porque Además de leer, el usuario escribe, aporta, crea,comparte,edita, etc., Ciudadanos activos que Expanden y enriquecen su identidad personal, La red (Internet) contribuye A la democratización de saberes., La web 2.0 es Una red interactiva, social y flexible., La sociedad red cuenta con La red (Internet), La sociedad red involucra a Las TIC, La red (Internet) es Una extensión de la inteligencia, La sociedad red propicia La sociedad del aprendizaje, La sociedad del aprendizaje apoyada En la sociedad de la conversación, Las TIC enaltecen La producción y distribución de cursos, La sociedad red crea Redes de conocimiento, La sociedad red origina Un aprendizaje a través de la interacción, negociación y colaboración., Las herramientas de la lectoescritura digital en la era de la sociedad red menciona que La sociedad red, Las TIC ayudan A establecer una comunicación permanente, La red (Internet) propicia La interacción, negociación y colaboración, La web 2.0 es La red de la lectoescritura digital