WARNING:
JavaScript is turned OFF. None of the links on this concept map will
work until it is reactivated.
If you need help turning JavaScript On, click here.
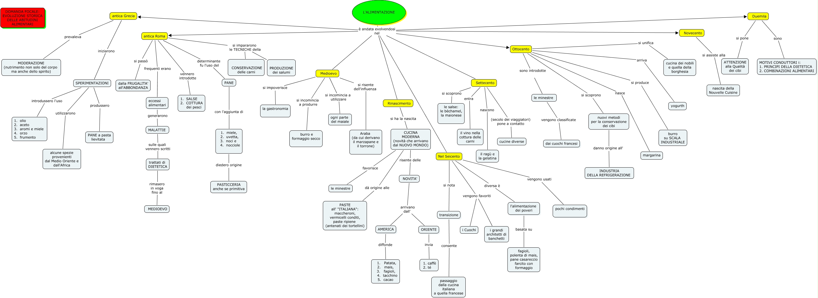
Questa Cmap, creata con IHMC CmapTools, contiene informazioni relative a: Storia dell'alimentazione revisionata, L'ALIMENTAZIONE è andata evolvendosi nel Duemila, L'ALIMENTAZIONE è andata evolvendosi nel Nel Seicento, L'ALIMENTAZIONE è andata evolvendosi nel antica Roma, Nel Seicento vengono usati pochi condimenti, PANE con l'aggiunta di 1. miele, 2. uvetta, 3. noci e 4. nocciole, Ottocento si unifica cucina dei nobili e quella della borghesia, Duemila si pone ATTENZIONE alla Qualità dei cibi, Settecento (secolo dei viaggiatori) pone a contatto cucine diverse, antica Roma si impararono le TECNICHE della CONSERVAZIONE delle carni, ORIENTE invia 1. caffè 2. té, Nel Seicento vengono favoriti i grandi architetti di banchetti, L'ALIMENTAZIONE è andata evolvendosi nel Novecento, CUCINA MODERNA (novità che arrivano dal NUOVO MONDO) favorisce le minestre, L'ALIMENTAZIONE è andata evolvendosi nel Rinascimento, antica Grecia prevaleva MODERAZIONE (nutrimento non solo del corpo ma anche dello spirito), le minestre vengono classificate dai cuochi francesi, 1. miele, 2. uvetta, 3. noci e 4. nocciole diedero origine PASTICCERIA anche se primitiva, eccessi alimentari generarono MALATTIE, antica Roma si passò dalla FRUGALITA' all'ABBONDANZA, SPERIMENTAZIONI utilizzarono alcune spezie provenienti dal Medio Oriente e dall'Africa