WARNING:
JavaScript is turned OFF. None of the links on this concept map will
work until it is reactivated.
If you need help turning JavaScript On, click here.
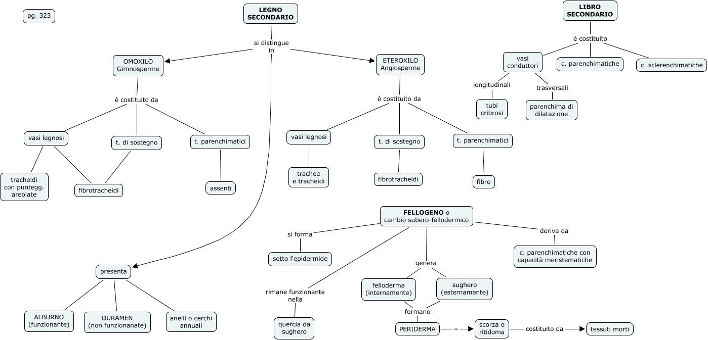
Questa Cmap, creata con IHMC CmapTools, contiene informazioni relative a: 14.2 Legno e Libro II, felloderma (internamente) formano PERIDERMA, ETEROXILO Angiosperme è costituito da t. parenchimatici, PERIDERMA = scorza o ritidoma, LIBRO SECONDARIO è costituito c. parenchimatiche, vasi legnosi trachee e tracheidi, sughero (esternamente) formano PERIDERMA, vasi legnosi tracheidi con puntegg. areolate, FELLOGENO o cambio subero-fellodermico genera sughero (esternamente), LEGNO SECONDARIO si distingue in OMOXILO Gimnosperme, FELLOGENO o cambio subero-fellodermico si forma sotto l'epidermide, t. parenchimatici fibre, scorza o ritidoma costituito da tessuti morti, ETEROXILO Angiosperme è costituito da vasi legnosi, OMOXILO Gimnosperme è costituito da vasi legnosi, c. sclerenchimatiche è costituito c. parenchimatiche, t. di sostegno fibrotracheidi, t. parenchimatici assenti, FELLOGENO o cambio subero-fellodermico rimane funzionante nella quercia da sughero, ETEROXILO Angiosperme è costituito da t. di sostegno, vasi legnosi fibrotracheidi