WARNING:
JavaScript is turned OFF. None of the links on this concept map will
work until it is reactivated.
If you need help turning JavaScript On, click here.
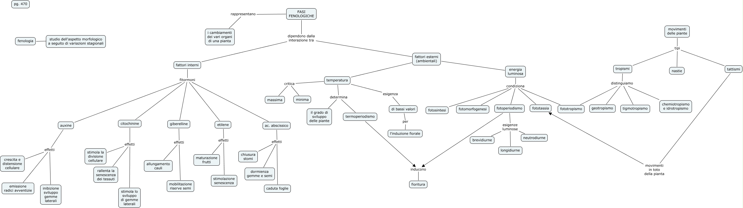
Questa Cmap, creata con IHMC CmapTools, contiene informazioni relative a: 21.0 Le piante e le stagioni, fotosintesi condiziona fototropismo, fattori interni fitormoni etilene, etilene effetti stimolazione senescenza, energia luminosa condiziona fototassia, citochinine effetti stimola lo sviluppo di gemme laterali, fotosintesi condiziona fotomorfogenesi, fattori interni fitormoni citochinine, movimenti delle piante tipi nastie, etilene effetti maturazione frutti, energia luminosa condiziona fotoperiodismo, ac. abscissico effetti caduta foglie, fattori interni fitormoni giberelline, citochinine effetti stimola la divisione cellulare, fattori interni fitormoni ac. abscissico, fotosintesi condiziona fotoperiodismo, energia luminosa fattori esterni (ambientali), auxine effetti emissione radici avventizie, giberelline effetti mobilitazione riserve semi, fenologia è studio dell'aspetto morfologico a seguito di variazioni stagionali, tropismi distinguiamo chemiotropismo e idrotropismo