WARNING:
JavaScript is turned OFF. None of the links on this concept map will
work until it is reactivated.
If you need help turning JavaScript On, click here.
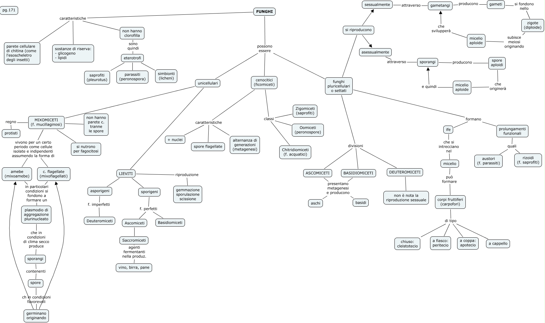
Questa Cmap, creata con IHMC CmapTools, contiene informazioni relative a: 08 funghi, MIXOMICETI (f. mucillaginosi) si nutrono per fagocitosi, FUNGHI caratteristiche sostanze di riserva: - glicogeno - lipidi, LIEVITI sporigeni, MIXOMICETI (f. mucillaginosi) vivono per un certo periodo come cellule isolate e indipendenti assumendo la forma di c. flagellate (mixoflagellati), LIEVITI asporigeni, prolungamenti funzionali quali rizoidi (f. saprofiti), DEUTEROMICETI divisioni BASIDIOMICETI, FUNGHI caratteristiche parete cellulare di chitina (come l'esoscheletro degli insetti), corpi fruttiferi (carpofori) di tipo chiuso: cleistotecio, ASCOMICETI presentano metagenesi e producono aschi, ASCOMICETI presentano metagenesi e producono basidi, FUNGHI possono essere unicellulari, eterotrofi saprofiti (pleurotus), unicellulari MIXOMICETI (f. mucillaginosi), c. flagellate (mixoflagellati) in particolari condizioni si fondono a formare un plasmodio di aggregazione plurinucleato, FUNGHI possono essere funghi pluricellulari o settati, MIXOMICETI (f. mucillaginosi) vivono per un certo periodo come cellule isolate e indipendenti assumendo la forma di amebe (mixoamebe), sporangi contenenti spore, Oomiceti (peronospore) classi Chitridiomiceti (f. acquatici), funghi pluricellulari o settati divisioni ASCOMICETI