WARNING:
JavaScript is turned OFF. None of the links on this concept map will
work until it is reactivated.
If you need help turning JavaScript On, click here.
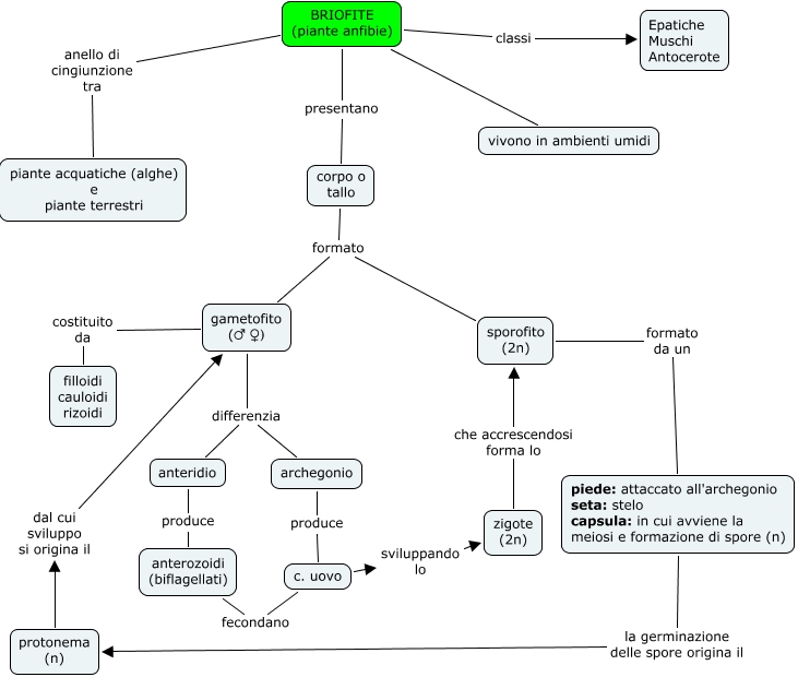
Questa Cmap, creata con IHMC CmapTools, contiene informazioni relative a: 09 Le Briofite, anterozoidi (biflagellati) fecondano c. uovo, corpo o tallo formato gametofito (♂ ♀), anteridio produce anterozoidi (biflagellati), sporofito (2n) formato da un piede: attaccato all'archegonio seta: stelo capsula: in cui avviene la meiosi e formazione di spore (n), BRIOFITE (piante anfibie) presentano corpo o tallo, BRIOFITE (piante anfibie) classi Epatiche Muschi Antocerote, gametofito (♂ ♀) differenzia archegonio, protonema (n) dal cui sviluppo si origina il gametofito (♂ ♀), gametofito (♂ ♀) differenzia anteridio, archegonio produce c. uovo, BRIOFITE (piante anfibie) anello di cingiunzione tra piante acquatiche (alghe) e piante terrestri, zigote (2n) che accrescendosi forma lo sporofito (2n), corpo o tallo formato sporofito (2n), BRIOFITE (piante anfibie) vivono in ambienti umidi, gametofito (♂ ♀) costituito da filloidi cauloidi rizoidi, piede: attaccato all'archegonio seta: stelo capsula: in cui avviene la meiosi e formazione di spore (n) la germinazione delle spore origina il protonema (n), c. uovo sviluppando lo zigote (2n)