WARNING:
JavaScript is turned OFF. None of the links on this concept map will
work until it is reactivated.
If you need help turning JavaScript On, click here.
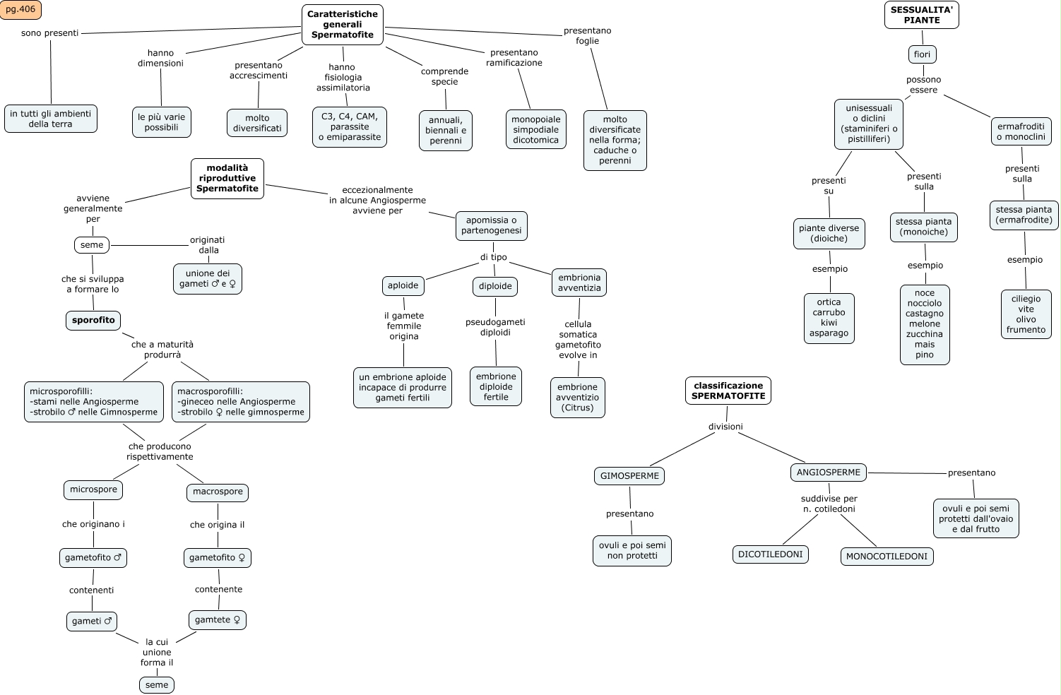
Questa Cmap, creata con IHMC CmapTools, contiene informazioni relative a: 18.1 Le Spermatofite, Caratteristiche generali Spermatofite hanno dimensioni le più varie possibili, unisessuali o diclini (staminiferi o pistilliferi) presenti sulla stessa pianta (monoiche), sporofito che a maturità produrrà microsporofilli: -stami nelle Angiosperme -strobilo ♂ nelle Gimnosperme, gametofito ♀ contenente gamtete ♀, microsporofilli: -stami nelle Angiosperme -strobilo ♂ nelle Gimnosperme che producono rispettivamente microspore, GIMOSPERME presentano ovuli e poi semi non protetti, macrosporofilli: -gineceo nelle Angiosperme -strobilo ♀ nelle gimnosperme che producono rispettivamente microspore, gamtete ♀ la cui unione forma il seme, apomissia o partenogenesi di tipo diploide, Caratteristiche generali Spermatofite presentano foglie molto diversificate nella forma; caduche o perenni, Caratteristiche generali Spermatofite presentano ramificazione monopoiale simpodiale dicotomica, embrionia avventizia cellula somatica gametofito evolve in embrione avventizio (Citrus), fiori possono essere unisessuali o diclini (staminiferi o pistilliferi), ANGIOSPERME presentano ovuli e poi semi protetti dall'ovaio e dal frutto, ANGIOSPERME suddivise per n. cotiledoni MONOCOTILEDONI, microsporofilli: -stami nelle Angiosperme -strobilo ♂ nelle Gimnosperme che producono rispettivamente macrospore, Caratteristiche generali Spermatofite hanno fisiologia assimilatoria C3, C4, CAM, parassite o emiparassite, aploide di tipo diploide, Caratteristiche generali Spermatofite presentano accrescimenti molto diversificati, sporofito che a maturità produrrà macrosporofilli: -gineceo nelle Angiosperme -strobilo ♀ nelle gimnosperme