WARNING:
JavaScript is turned OFF. None of the links on this concept map will
work until it is reactivated.
If you need help turning JavaScript On, click here.
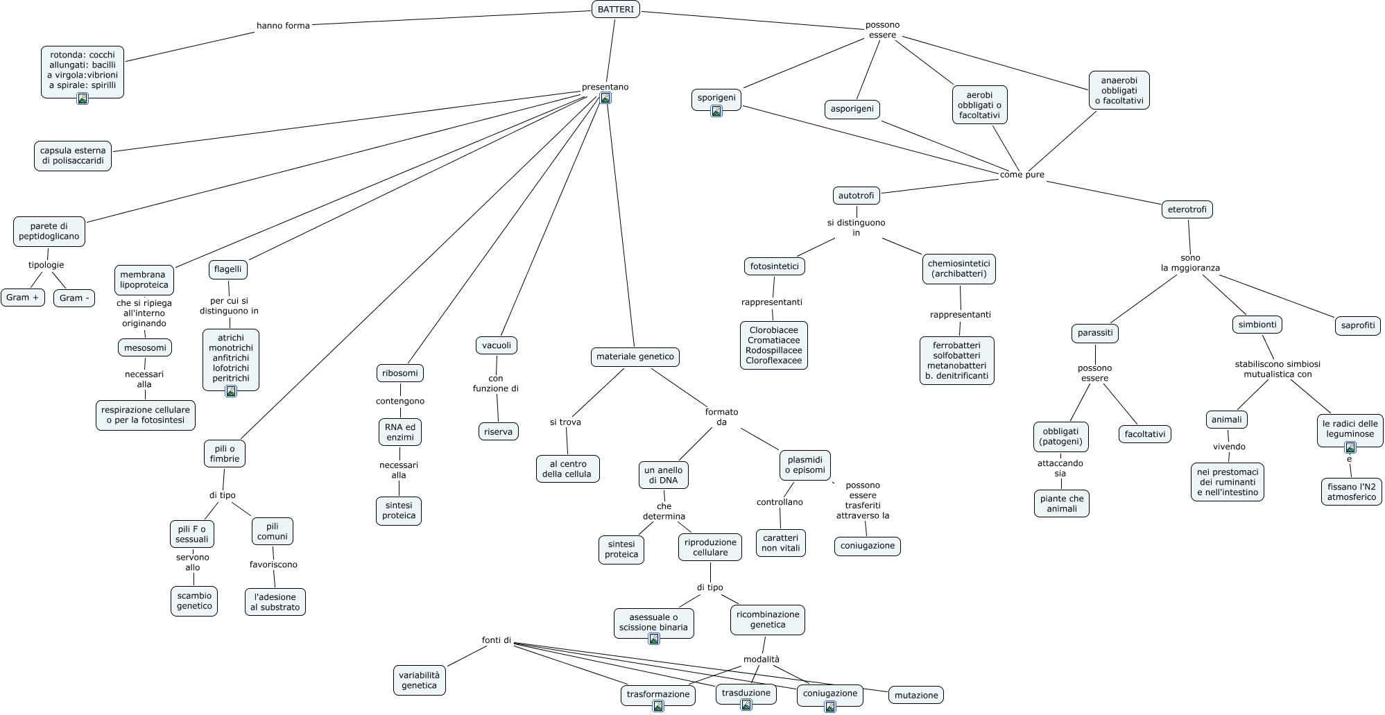
Questa Cmap, creata con IHMC CmapTools, contiene informazioni relative a: 04.1 I Batteri, coniugazione fonti di variabilità genetica, un anello di DNA che determina sintesi proteica, pili F o sessuali servono allo scambio genetico, BATTERI possono essere asporigeni, ribosomi contengono RNA ed enzimi, mutazione fonti di variabilità genetica, pili o fimbrie presentano vacuoli, capsula esterna di polisaccaridi presentano membrana lipoproteica, capsula esterna di polisaccaridi presentano ribosomi, BATTERI presentano vacuoli, plasmidi o episomi controllano caratteri non vitali, fotosintetici rappresentanti Clorobiacee Cromatiacee Rodospillacee Cloroflexacee, parassiti possono essere obbligati (patogeni), trasformazione modalità trasduzione, plasmidi o episomi possono essere trasferiti attraverso la coniugazione, autotrofi si distinguono in fotosintetici, obbligati (patogeni) attaccando sia piante che animali, capsula esterna di polisaccaridi presentano flagelli, aerobi obbligati o facoltativi come pure autotrofi, BATTERI presentano membrana lipoproteica