WARNING:
JavaScript is turned OFF. None of the links on this concept map will
work until it is reactivated.
If you need help turning JavaScript On, click here.
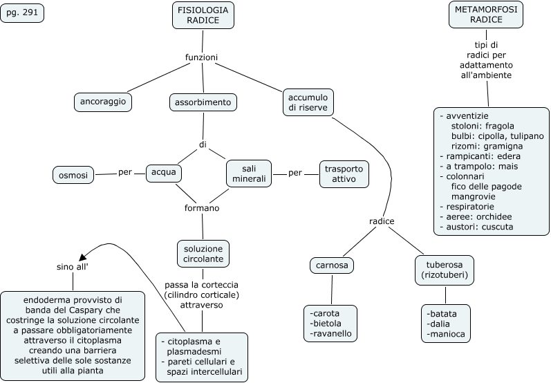
Questa Cmap, creata con IHMC CmapTools, contiene informazioni relative a: 13.1 Fisiologia radice, FISIOLOGIA RADICE funzioni assorbimento, FISIOLOGIA RADICE funzioni ancoraggio, assorbimento di sali minerali, carnosa -carota -bietola -ravanello, accumulo di riserve radice tuberosa (rizotuberi), sali minerali per trasporto attivo, sali minerali formano soluzione circolante, acqua per osmosi, - citoplasma e plasmadesmi - pareti cellulari e spazi intercellulari sino all' endoderma provvisto di banda del Caspary che costringe la soluzione circolante a passare obbligatoriamente attraverso il citoplasma creando una barriera selettiva delle sole sostanze utili alla pianta, soluzione circolante passa la corteccia (cilindro corticale) attraverso - citoplasma e plasmadesmi - pareti cellulari e spazi intercellulari, accumulo di riserve radice carnosa, METAMORFOSI RADICE tipi di radici per adattamento all'ambiente - avventizie stoloni: fragola bulbi: cipolla, tulipano rizomi: gramigna - rampicanti: edera - a trampolo: mais - colonnari fico delle pagode mangrovie - respiratorie - aeree: orchidee - austori: cuscuta, assorbimento di acqua, tuberosa (rizotuberi) -batata -dalia -manioca, acqua formano soluzione circolante, FISIOLOGIA RADICE funzioni accumulo di riserve