WARNING:
JavaScript is turned OFF. None of the links on this concept map will
work until it is reactivated.
If you need help turning JavaScript On, click here.
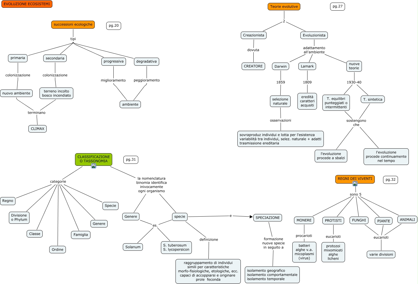
Questa Cmap, creata con IHMC CmapTools, contiene informazioni relative a: 02 Ambiente ed evoluzione, secondaria colonizzazione terreno incolto bosco incendiato, CLASSIFICAZIONE O TASSONOMIA la nomenclatura binomia identifica inivocamente ogni organismo Genere, nuovo ambiente terminano CLIMAX, REGNI DEI VIVENTI sono 5 MONERE, nuove teorie 1930-40 T. equilibri punteggiati o intermittenti, terreno incolto bosco incendiato terminano CLIMAX, T. sintetica sostengono che l'evoluzione procede a sbalzi, CLASSIFICAZIONE O TASSONOMIA categorie Regno, PROTISTI eucarioti protozoi mixomiceti alghe licheni, Genere es. Solanum, degradativa peggioramento ambiente, degradativa tipi secondaria, Evoluzionista adattamento all'ambiente Darwin, specie definizione raggruppamento di individui simili per caratteristiche morfo-fisiologiche, etologiche, ecc. capaci di accoppiarsi e originare prole feconda, Creazionista dovuta CREATORE, degradativa tipi progressiva, T. sintetica sostengono che l'evoluzione procede continuamente nel tempo, CLASSIFICAZIONE O TASSONOMIA categorie Ordine, Evoluzionista adattamento all'ambiente Lamark, CLASSIFICAZIONE O TASSONOMIA categorie Specie