WARNING:
JavaScript is turned OFF. None of the links on this concept map will
work until it is reactivated.
If you need help turning JavaScript On, click here.
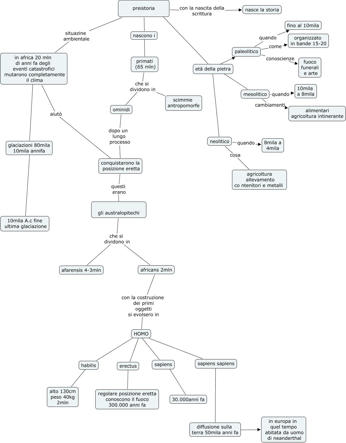
Questa Cmap, creata con IHMC CmapTools, contiene informazioni relative a: preistoria (baroni l.), mesolitico quando 10mila a 8mila, glaciazioni 80mila 10mila annifa ???? 10mila A.c fine ultima glaciazione, età della pietra ???? paleolitico, primati (65 mln) che si dividono in scimmie antropomorfe, HOMO ???? habilis, età della pietra ???? mesolitico, paleolitico conoscienze fuoco funerali e arte, mesolitico cambiamenti alimentari agricoltura intinerante, sapiens sapiens ???? diffusione sulla terra 50mila anni fa, età della pietra ???? neolitico, paleolitico come organizzato in bande 15-20, habilis ???? alto 130cm peso 40kg 2mln, erectus ???? regolare posizione eretta conoscono il fuoco 300.000 anni fa, sapiens ???? 30.000anni fa, in africa 20 mln di anni fa degli eventi catastrofici mutarono completamente il clima aiutò conquistarono la posizione eretta, gli australopitechi che si dividono in afarensis 4-3mln, africans 2mln con la costruzione dei primi oggetti si evolsero in HOMO, preistoria situazine ambientale in africa 20 mln di anni fa degli eventi catastrofici mutarono completamente il clima, neolitico quando 8mila a 4mila, primati (65 mln) che si dividono in ominidi