WARNING:
JavaScript is turned OFF. None of the links on this concept map will
work until it is reactivated.
If you need help turning JavaScript On, click here.
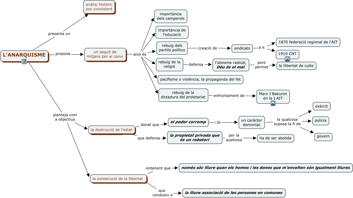
Aquest mapa conceptual conté informació relacionada amb: L'anarquisme, el poder corromp i té un caràcter demoníac, sindicats p.e. 1910 CNT, la propietat privada que és un robatori per la qualcosa ha de ser abolida, un caràcter demoníac la qualcosa suposa la fi de policia, la consecució de la llibertat que condueix a la lliure associació de les persones en comunes, la destrucció de l'estat donat que el poder corromp, un seguit de mitjans per al canvi això és importància dels camperols, rebuig de la dictadura del proletariat enfrontament de Marx I Bakunin en la I AIT, un seguit de mitjans per al canvi això és rebuig de la religió, L'ANARQUISME presenta un anàlisi històric poc consistent, un seguit de mitjans per al canvi això és rebuig dels partits polítics, L'ANARQUISME planteja com a objectius la consecució de la llibertat, la consecució de la llibertat entenent que només sóc lliure quan els homes i les dones que m'envolten són igualment lliures, rebuig dels partits polítics creació de sindicats, l'ateisme radical, Déu és el mal però permet la llibertat de culte, un seguit de mitjans per al canvi això és rebuig de la dictadura del proletariat, un caràcter demoníac la qualcosa suposa la fi de govern, L'ANARQUISME proposa un seguit de mitjans per al canvi, un seguit de mitjans per al canvi això és pacifisme o violència, la propaganda del fet, rebuig de la religió defensa l'ateisme radical, Déu és el mal