WARNING:
JavaScript is turned OFF. None of the links on this concept map will
work until it is reactivated.
If you need help turning JavaScript On, click here.
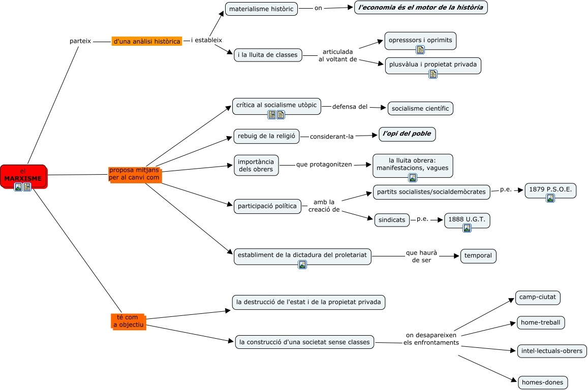
Aquest mapa conceptual conté informació relacionada amb: El marxisme, el MARXISME té com a objectiu la destrucció de l'estat i de la propietat privada, la construcció d'una societat sense classes on desapareixen els enfrontaments homes-dones, el MARXISME proposa mitjans per al canvi com crítica al socialisme utòpic, i la lluita de classes articulada al voltant de plusvàlua i propietat privada, d'una anàlisi històrica i estableix materialisme històric, d'una anàlisi històrica i estableix i la lluita de classes, la construcció d'una societat sense classes on desapareixen els enfrontaments camp-ciutat, el MARXISME proposa mitjans per al canvi com establiment de la dictadura del proletariat, el MARXISME proposa mitjans per al canvi com importància dels obrers, importància dels obrers que protagonitzen la lluita obrera: manifestacions, vagues, materialisme històric on l'economia és el motor de la història, el MARXISME proposa mitjans per al canvi com rebuig de la religió, partits socialistes/socialdemòcrates p.e. 1879 P.S.O.E., establiment de la dictadura del proletariat que haurà de ser temporal, i la lluita de classes articulada al voltant de opresssors i oprimits, el MARXISME parteix d'una anàlisi històrica, participació política amb la creació de sindicats, el MARXISME té com a objectiu la construcció d'una societat sense classes, el MARXISME proposa mitjans per al canvi com participació política, la construcció d'una societat sense classes on desapareixen els enfrontaments home-treball