WARNING:
JavaScript is turned OFF. None of the links on this concept map will
work until it is reactivated.
If you need help turning JavaScript On, click here.
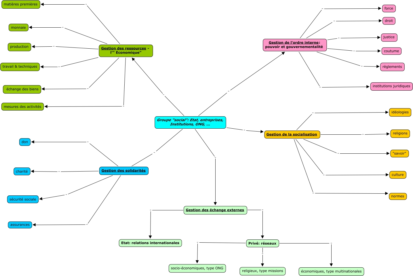
Cette carte de concepts créée avec IHMC CmapTools traite de: Carte des sociabilités, Privé: réseaux . socio-économiques, type ONG, Gestion de la socialisation . religions, Gestion de la socialisation . culture, Groupe "social": Etat, entreprises, Institutions, ONG, ... . Gestion de la socialisation, Gestion de l'ordre interne: pouvoir et gouvernementalité . coutume, Groupe "social": Etat, entreprises, Institutions, ONG, ... . Gestion des solidarités, Gestion de la socialisation . idéologies, Gestion de l'ordre interne: pouvoir et gouvernementalité . institutions juridiques, Gestion de la socialisation . "savoir", Gestion des ressources - l'" Economique" . mesures des activités, Privé: réseaux . économiques, type multinationales, Gestion des échange externes . Etat: relations internationales, Gestion de l'ordre interne: pouvoir et gouvernementalité . justice, Gestion des ressources - l'" Economique" . production, Gestion de l'ordre interne: pouvoir et gouvernementalité . force, Gestion de l'ordre interne: pouvoir et gouvernementalité . droit, Groupe "social": Etat, entreprises, Institutions, ONG, ... . Gestion des échange externes, Gestion des solidarités . charité, Gestion des solidarités . don, Groupe "social": Etat, entreprises, Institutions, ONG, ... . Gestion des ressources - l'" Economique"