WARNING:
JavaScript is turned OFF. None of the links on this concept map will
work until it is reactivated.
If you need help turning JavaScript On, click here.
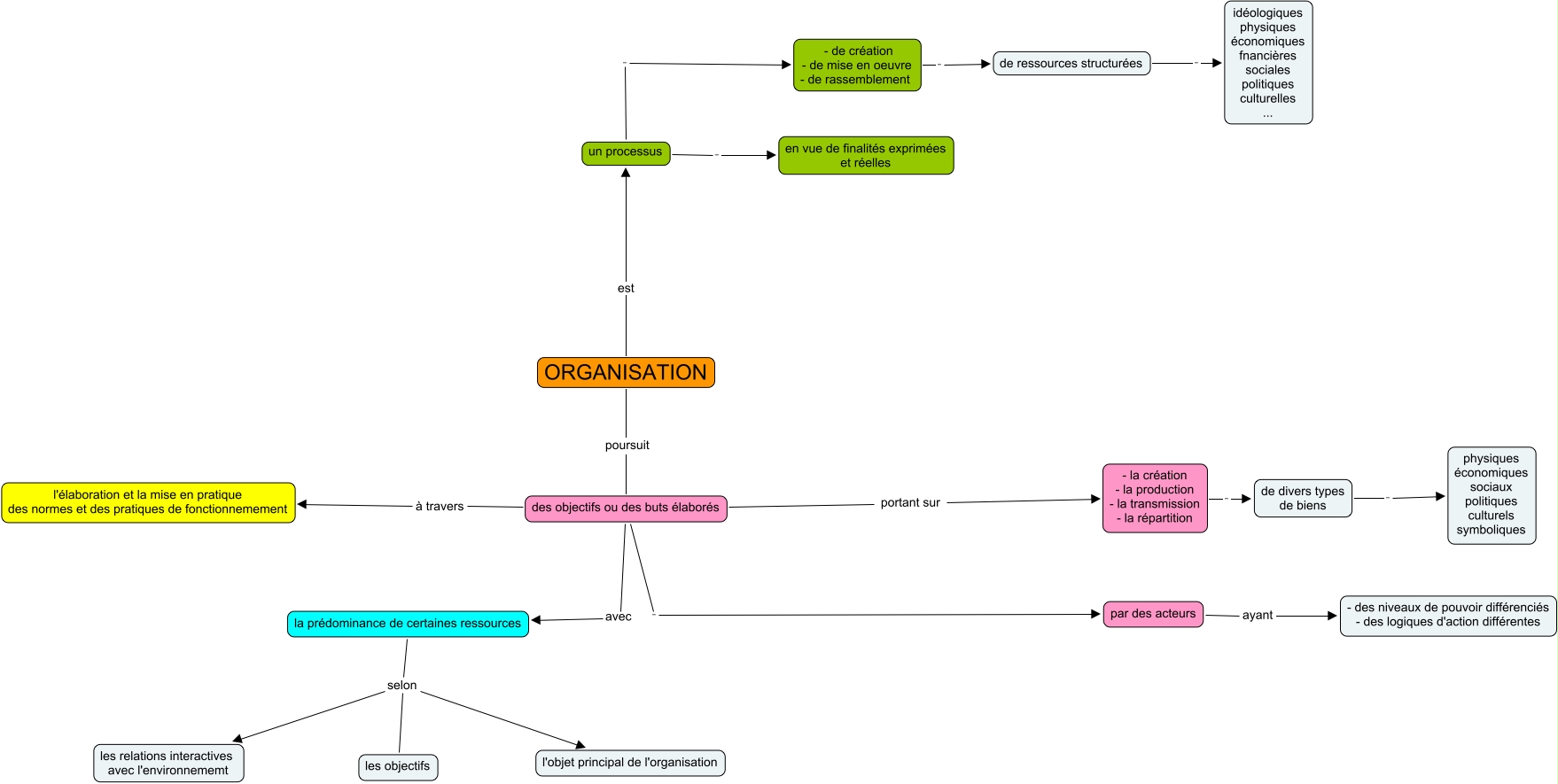
Cette carte de concepts créée avec IHMC CmapTools traite de: Organisation - définition, des objectifs ou des buts élaborés avec la prédominance de certaines ressources, des objectifs ou des buts élaborés à travers l'élaboration et la mise en pratique des normes et des pratiques de fonctionnemement, un processus . - de création - de mise en oeuvre - de rassemblement, - de création - de mise en oeuvre - de rassemblement . de ressources structurées, la prédominance de certaines ressources selon l'objet principal de l'organisation, des objectifs ou des buts élaborés portant sur - la création - la production - la transmission - la répartition, la prédominance de certaines ressources selon les relations interactives avec l'environnememt, ORGANISATION est un processus, - la création - la production - la transmission - la répartition . de divers types de biens, des objectifs ou des buts élaborés . par des acteurs, par des acteurs ayant - des niveaux de pouvoir différenciés - des logiques d'action différentes, la prédominance de certaines ressources selon les objectifs, de ressources structurées . idéologiques physiques économiques fnancières sociales politiques culturelles ..., ORGANISATION poursuit des objectifs ou des buts élaborés, de divers types de biens . physiques économiques sociaux politiques culturels symboliques, un processus . en vue de finalités exprimées et réelles