WARNING:
JavaScript is turned OFF. None of the links on this concept map will
work until it is reactivated.
If you need help turning JavaScript On, click here.
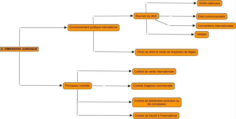
Cette carte de concepts créée avec IHMC CmapTools traite de: Dimension juridique, 6. DIMENSION JURIDIQUE . Principaux contrats, Sources du droit . Droits nationaux, Sources du droit . Conventions internationales, Sources du droit . Usages, Principaux contrats . Contrat de distribution exclusive ou de concession, Principaux contrats . Contrat d'agence commerciale, Principaux contrats . Contrat de travail à l'international, Sources du droit . Droit communautaire, Principaux contrats . Contrat de vente internationale, Environnement juridique international . Choix du droit et mode de résolution de litiges, 6. DIMENSION JURIDIQUE . Environnement juridique international, Environnement juridique international . Sources du droit