WARNING:
JavaScript is turned OFF. None of the links on this concept map will
work until it is reactivated.
If you need help turning JavaScript On, click here.
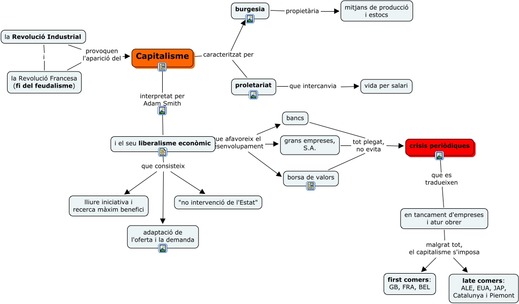
Aquest mapa conceptual conté informació relacionada amb: El Capitalisme, bancs tot plegat, no evita crisis periòdiques, crisis periòdiques que es tradueixen en tancament d'empreses i atur obrer, i el seu liberalisme econòmic que consisteix "no intervenció de l'Estat", Capitalisme interpretat per Adam Smith i el seu liberalisme econòmic, i el seu liberalisme econòmic que consisteix lliure iniciativa i recerca màxim benefici, borsa de valors tot plegat, no evita crisis periòdiques, i el seu liberalisme econòmic que afavoreix el desenvolupament borsa de valors, i el seu liberalisme econòmic que consisteix adaptació de l'oferta i la demanda, i el seu liberalisme econòmic que afavoreix el desenvolupament bancs, Capitalisme caracteritzat per proletariat, la Revolució Industrial i la Revolució Francesa (fi del feudalisme), burgesia propietària mitjans de producció i estocs, proletariat que intercanvia vida per salari, en tancament d'empreses i atur obrer malgrat tot, el capitalisme s'imposa late comers: ALE, EUA, JAP, Catalunya i Piemont, la Revolució Francesa (fi del feudalisme) provoquen l'aparició del Capitalisme, la Revolució Industrial provoquen l'aparició del Capitalisme, grans empreses, S.A. tot plegat, no evita crisis periòdiques, Capitalisme caracteritzat per burgesia, en tancament d'empreses i atur obrer malgrat tot, el capitalisme s'imposa first comers: GB, FRA, BEL, i el seu liberalisme econòmic que afavoreix el desenvolupament grans empreses, S.A.