WARNING:
JavaScript is turned OFF. None of the links on this concept map will
work until it is reactivated.
If you need help turning JavaScript On, click here.
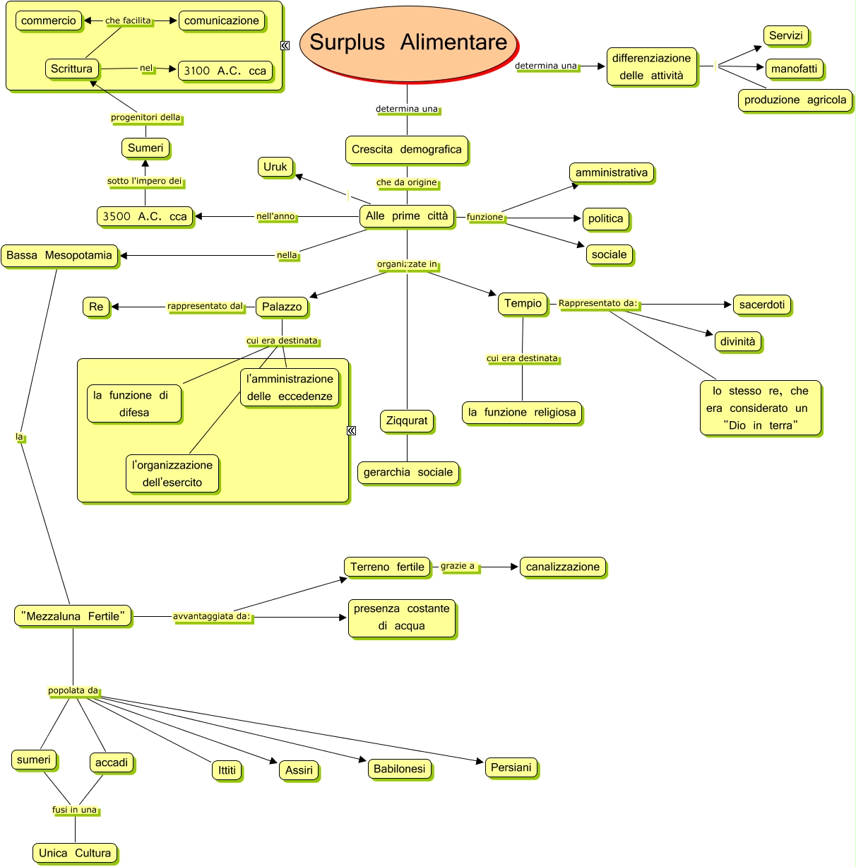
Questa Cmap, creata con IHMC CmapTools, contiene informazioni relative a: I Popoli della Mezzaluna Fertile (Sonzogni), "Mezzaluna Fertile" popolata da Babilonesi, Palazzo rappresentato dal Re, Alle prime città organizzate in Tempio, Alle prime città funzione politica, Bassa Mesopotamia la "Mezzaluna Fertile", Alle prime città nella Bassa Mesopotamia, Palazzo cui era destinata la funzione di difesa, sumeri fusi in una Unica Cultura, Alle prime città funzione amministrativa, Alle prime città Uruk, Surplus Alimentare determina una differenziazione delle attività, Palazzo cui era destinata l'amministrazione delle eccedenze, Terreno fertile grazie a canalizzazione, Alle prime città funzione sociale, Tempio Rappresentato da: divinità, Surplus Alimentare determina una Crescita demografica, Tempio Rappresentato da: lo stesso re, che era considerato un "Dio in terra", "Mezzaluna Fertile" popolata da Ittiti, "Mezzaluna Fertile" popolata da Persiani, differenziazione delle attività produzione agricola