WARNING:
JavaScript is turned OFF. None of the links on this concept map will
work until it is reactivated.
If you need help turning JavaScript On, click here.
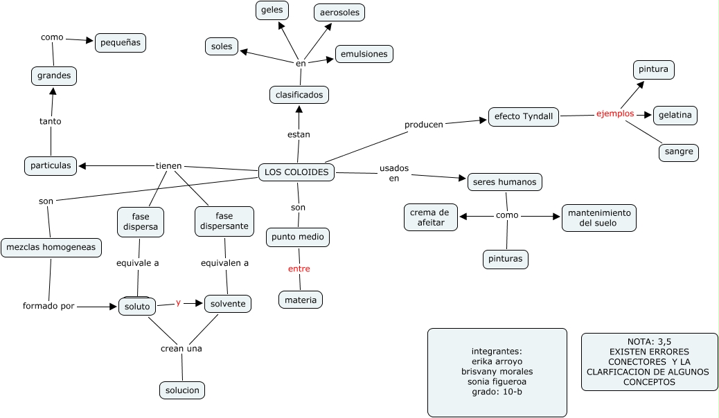
Este Cmap, tiene información relacionada con: coloides, solvente crean una solucion, grandes como pequeñas, efecto Tyndall ejemplos sangre, seres humanos como pinturas, LOS COLOIDES tienen fase dispersa, mezclas homogeneas formado por soluto, LOS COLOIDES usados en seres humanos, soluto y solvente, particulas tanto grandes, LOS COLOIDES tienen fase dispersante, fase dispersante equivalen a solvente, efecto Tyndall ejemplos pintura, seres humanos como mantenimiento del suelo, efecto Tyndall ejemplos gelatina, seres humanos como crema de afeitar, clasificados en emulsiones, clasificados en geles, clasificados en aerosoles, clasificados en soles, LOS COLOIDES son mezclas homogeneas