WARNING:
JavaScript is turned OFF. None of the links on this concept map will
work until it is reactivated.
If you need help turning JavaScript On, click here.
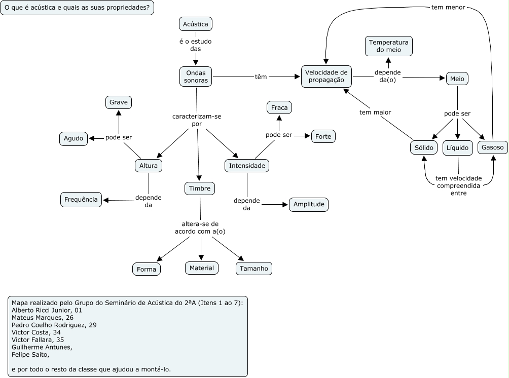
This Concept Map, created with IHMC CmapTools, has information related to: Acústica (Itens 1 ao 7), Ondas sonoras caracterizam-se por Timbre, Velocidade de propagação depende da(o) Meio, Timbre altera-se de acordo com a(o) Forma, Líquido tem velocidade compreendida entre Gasoso, Meio pode ser Sólido, Meio pode ser Gasoso, Sólido tem maior Velocidade de propagação, Timbre altera-se de acordo com a(o) Tamanho, Intensidade depende da Amplitude, Gasoso tem menor Velocidade de propagação, Timbre altera-se de acordo com a(o) Material, Intensidade pode ser Forte, Ondas sonoras têm Velocidade de propagação, Velocidade de propagação depende da(o) Temperatura do meio, Ondas sonoras caracterizam-se por Intensidade, Altura pode ser Agudo, Intensidade pode ser Fraca, Ondas sonoras caracterizam-se por Altura, Meio pode ser Líquido, Líquido tem velocidade compreendida entre Sólido