WARNING:
JavaScript is turned OFF. None of the links on this concept map will
work until it is reactivated.
If you need help turning JavaScript On, click here.
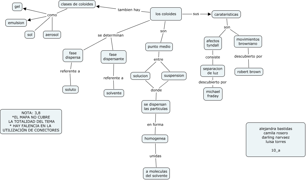
Este Cmap, tiene información relacionada con: coloides alejandra, los coloides tambien hay clases de coloides, movimientos browniano descubierto por robert brown, suspension donde se dispersan las particulas, los coloides se determinan fase dispersa, se dispersan las particulas en forma homogenea, separacion de luz descubierto por michael fraday, punto medio entre suspension, afectos tyndall consiste separacion de luz, solucion donde se dispersan las particulas, los coloides se determinan fase dispersante, fase dispersante referente a solvente, clases de coloides como aerosol, clases de coloides como sol, carateristicas son movimientos browniano, los coloides sus carateristicas, homogenea unidas a moleculas del solvente, carateristicas son afectos tyndall, clases de coloides como gel, clases de coloides como emulsion, fase dispersa referente a soluto