WARNING:
JavaScript is turned OFF. None of the links on this concept map will
work until it is reactivated.
If you need help turning JavaScript On, click here.
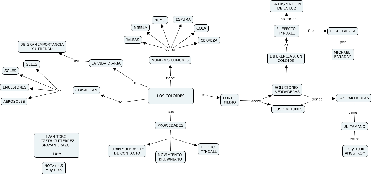
Este Cmap, tiene información relacionada con: los coloides TORETTO, NOMBRES COMUNES como ESPUMA, NOMBRES COMUNES como CERVEZA, DESCUBIERTA por MICHAEL FARADAY, LOS COLOIDES tiene NOMBRES COMUNES, EL EFECTO TYNDALL consiste en LA DISPERCION DE LA LUZ, SOLUCIONES VERDADERAS su DIFERENCIA A UN COLOIDE, PUNTO MEDIO entre SUSPENCIONES, SOLUCIONES VERDADERAS donde LAS PARTICULAS, CLASIFICAN en SOLES, PROPIEDADES son GRAN SUPERFICIE DE CONTACTO, LOS COLOIDES en LA VIDA DIARIA, SUSPENCIONES donde LAS PARTICULAS, DIFERENCIA A UN COLOIDE es EL EFECTO TYNDALL, LOS COLOIDES sus PROPIEDADES, NOMBRES COMUNES como COLA, CLASIFICAN en GELES, CLASIFICAN en EMULSIONES, CLASIFICAN en AEROSOLES, LOS COLOIDES es PUNTO MEDIO, LA VIDA DIARIA son DE GRAN IMPORTANCIA Y UTILIDAD