WARNING:
JavaScript is turned OFF. None of the links on this concept map will
work until it is reactivated.
If you need help turning JavaScript On, click here.
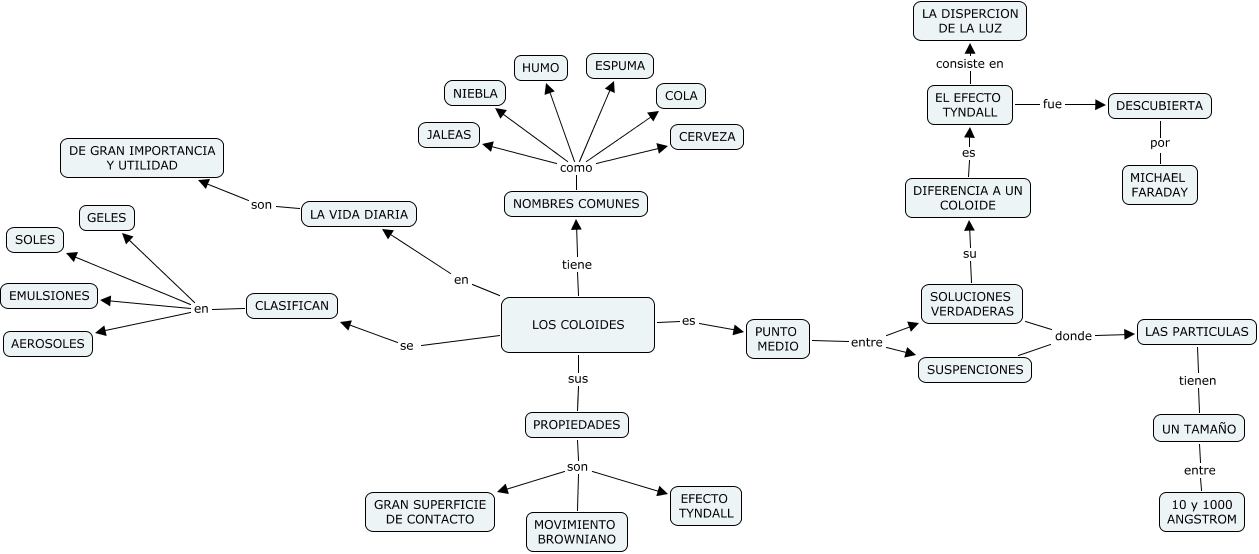
Este Cmap, tiene información relacionada con: los coloides TORETTO, LOS COLOIDES sus PROPIEDADES, PROPIEDADES son GRAN SUPERFICIE DE CONTACTO, SOLUCIONES VERDADERAS su DIFERENCIA A UN COLOIDE, LOS COLOIDES en LA VIDA DIARIA, LAS PARTICULAS tienen UN TAMAÑO, CLASIFICAN en EMULSIONES, PUNTO MEDIO entre SUSPENCIONES, SUSPENCIONES donde LAS PARTICULAS, NOMBRES COMUNES como HUMO, LA VIDA DIARIA son DE GRAN IMPORTANCIA Y UTILIDAD, EL EFECTO TYNDALL consiste en LA DISPERCION DE LA LUZ, LOS COLOIDES tiene NOMBRES COMUNES, NOMBRES COMUNES como ESPUMA, PROPIEDADES son MOVIMIENTO BROWNIANO, CLASIFICAN en GELES, NOMBRES COMUNES como COLA, SOLUCIONES VERDADERAS donde LAS PARTICULAS, NOMBRES COMUNES como CERVEZA, PUNTO MEDIO entre SOLUCIONES VERDADERAS, NOMBRES COMUNES como JALEAS