WARNING:
JavaScript is turned OFF. None of the links on this concept map will
work until it is reactivated.
If you need help turning JavaScript On, click here.
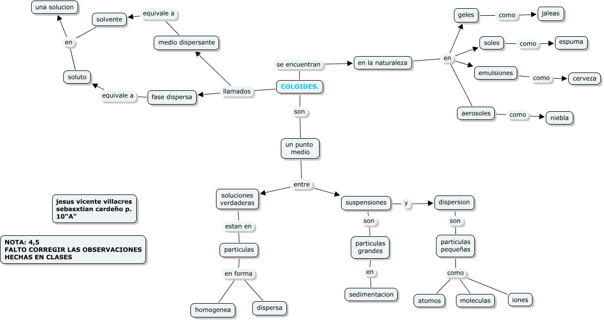
Este Cmap, tiene información relacionada con: COLOIDES-QUIMIK, soluto en una solucion, aerosoles como niebla, particulas en forma dispersa, en la naturaleza en geles, particulas pequeñas como moleculas, suspensiones y dispersion, COLOIDES. son un punto medio, en la naturaleza en aerosoles, fase dispersa equivale a soluto, COLOIDES. se encuentran en la naturaleza, un punto medio entre suspensiones, particulas pequeñas como iones, COLOIDES. llamados fase dispersa, en la naturaleza en soles, suspensiones son particulas grandes, geles como jaleas, soles como espuma, particulas grandes en sedimentacion, dispersion son particulas pequeñas, particulas en forma homogenea