WARNING:
JavaScript is turned OFF. None of the links on this concept map will
work until it is reactivated.
If you need help turning JavaScript On, click here.
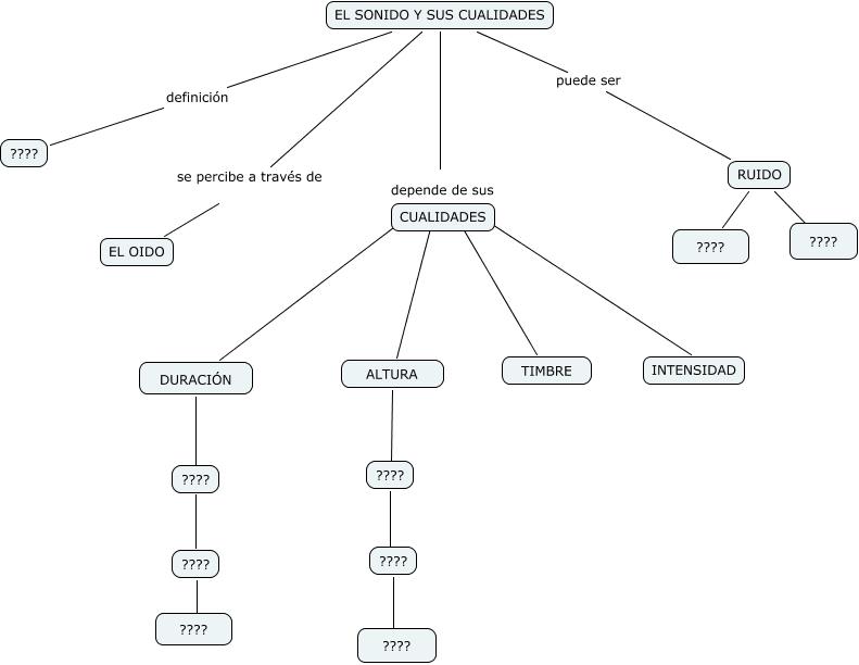
Este Cmap, tiene información relacionada con: PRUEBA, EL SONIDO Y SUS CUALIDADES depende de sus DURACIÓN, ???? ???? ????, ???? ???? ????, RUIDO ???? ????, EL SONIDO Y SUS CUALIDADES definición ????, EL SONIDO Y SUS CUALIDADES depende de sus CUALIDADES, DURACIÓN ???? ????, DURACIÓN ???? ????, ALTURA ???? ????, ???? ???? ????, EL SONIDO Y SUS CUALIDADES depende de sus INTENSIDAD, EL SONIDO Y SUS CUALIDADES se percibe a través de EL OIDO, EL SONIDO Y SUS CUALIDADES puede ser RUIDO, EL SONIDO Y SUS CUALIDADES depende de sus TIMBRE, EL SONIDO Y SUS CUALIDADES depende de sus ALTURA, RUIDO ???? ????