WARNING:
JavaScript is turned OFF. None of the links on this concept map will
work until it is reactivated.
If you need help turning JavaScript On, click here.
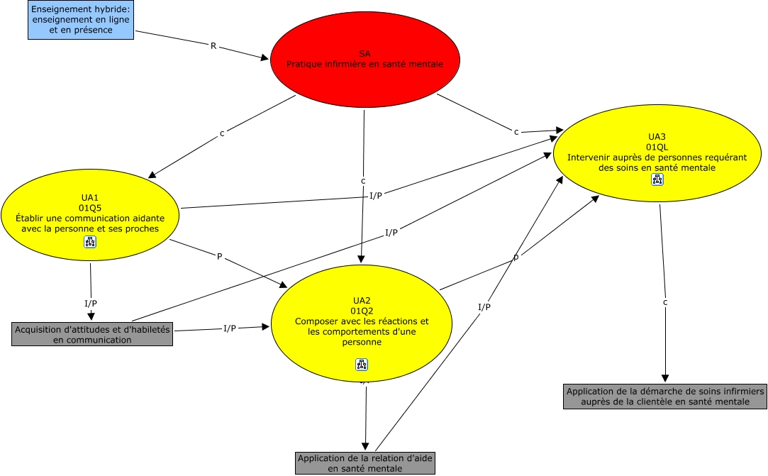
Cette carte de concepts créée avec IHMC CmapTools traite de: SIN, Enseignement hybride: enseignement en ligne et en présence R SA Pratique infirmière en santé mentale, UA1 01Q5 Établir une communication aidante avec la personne et ses proches I/P Acquisition d'attitudes et d'habiletés en communication, SA Pratique infirmière en santé mentale c UA3 01QL Intervenir auprès de personnes requérant des soins en santé mentale, UA2 01Q2 Composer avec les réactions et les comportements d'une personne p UA3 01QL Intervenir auprès de personnes requérant des soins en santé mentale, UA1 01Q5 Établir une communication aidante avec la personne et ses proches I/P UA3 01QL Intervenir auprès de personnes requérant des soins en santé mentale, UA3 01QL Intervenir auprès de personnes requérant des soins en santé mentale c Application de la démarche de soins infirmiers auprès de la clientèle en santé mentale, Acquisition d'attitudes et d'habiletés en communication I/P UA2 01Q2 Composer avec les réactions et les comportements d'une personne, UA1 01Q5 Établir une communication aidante avec la personne et ses proches P UA2 01Q2 Composer avec les réactions et les comportements d'une personne, Application de la relation d'aide en santé mentale I/P UA3 01QL Intervenir auprès de personnes requérant des soins en santé mentale, SA Pratique infirmière en santé mentale c UA2 01Q2 Composer avec les réactions et les comportements d'une personne, UA2 01Q2 Composer avec les réactions et les comportements d'une personne I/P Application de la relation d'aide en santé mentale, SA Pratique infirmière en santé mentale c UA1 01Q5 Établir une communication aidante avec la personne et ses proches, Acquisition d'attitudes et d'habiletés en communication I/P UA3 01QL Intervenir auprès de personnes requérant des soins en santé mentale