WARNING:
JavaScript is turned OFF. None of the links on this concept map will
work until it is reactivated.
If you need help turning JavaScript On, click here.
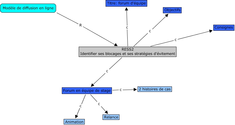
Cette carte de concepts créée avec IHMC CmapTools traite de: RESS2, Forum en équipe de stage c Relance, RESS2 Identifier ses blocages et ses stratégies d'évitement c Forum en équipe de stage, Forum en équipe de stage c Animation, RESS2 Identifier ses blocages et ses stratégies d'évitement c Objectifs, Forum en équipe de stage c 2 histoires de cas, RESS2 Identifier ses blocages et ses stratégies d'évitement c Titre: forum d'équipe, RESS2 Identifier ses blocages et ses stratégies d'évitement c Consignes