WARNING:
JavaScript is turned OFF. None of the links on this concept map will
work until it is reactivated.
If you need help turning JavaScript On, click here.
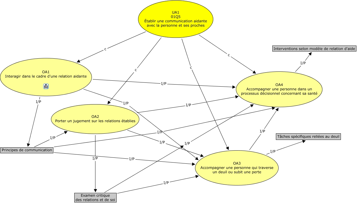
Cette carte de concepts créée avec IHMC CmapTools traite de: UA1, Examen critique des relations et de soi I/P OA4 Accompagner une personne dans un processus décisionnel concernant sa santé, UA1 01Q5 Établir une communication aidante avec la personne et ses proches c OA2 Porter un jugement sur les relations établies, OA4 Accompagner une personne dans un processus décisionnel concernant sa santé I/P Interventions selon modèle de relation d'aide, OA2 Porter un jugement sur les relations établies I/P Examen critique des relations et de soi, OA1 Interagir dans le cadre d'une relation aidante I/P OA3 Accompagner une personne qui traverse un deuil ou subit une perte, OA3 Accompagner une personne qui traverse un deuil ou subit une perte I/P Tâches spécifiques reliées au deuil, OA2 Porter un jugement sur les relations établies I/P OA3 Accompagner une personne qui traverse un deuil ou subit une perte, Principes de communication I/P OA3 Accompagner une personne qui traverse un deuil ou subit une perte, UA1 01Q5 Établir une communication aidante avec la personne et ses proches c OA3 Accompagner une personne qui traverse un deuil ou subit une perte, Principes de communication I/P OA2 Porter un jugement sur les relations établies, UA1 01Q5 Établir une communication aidante avec la personne et ses proches c OA4 Accompagner une personne dans un processus décisionnel concernant sa santé, OA1 Interagir dans le cadre d'une relation aidante I/P OA4 Accompagner une personne dans un processus décisionnel concernant sa santé, Principes de communication I/P OA4 Accompagner une personne dans un processus décisionnel concernant sa santé, UA1 01Q5 Établir une communication aidante avec la personne et ses proches c OA1 Interagir dans le cadre d'une relation aidante, Examen critique des relations et de soi I/P OA3 Accompagner une personne qui traverse un deuil ou subit une perte, OA2 Porter un jugement sur les relations établies I/P OA4 Accompagner une personne dans un processus décisionnel concernant sa santé, OA1 Interagir dans le cadre d'une relation aidante I/P Principes de communication, OA3 Accompagner une personne qui traverse un deuil ou subit une perte I/P OA4 Accompagner une personne dans un processus décisionnel concernant sa santé