WARNING:
JavaScript is turned OFF. None of the links on this concept map will
work until it is reactivated.
If you need help turning JavaScript On, click here.
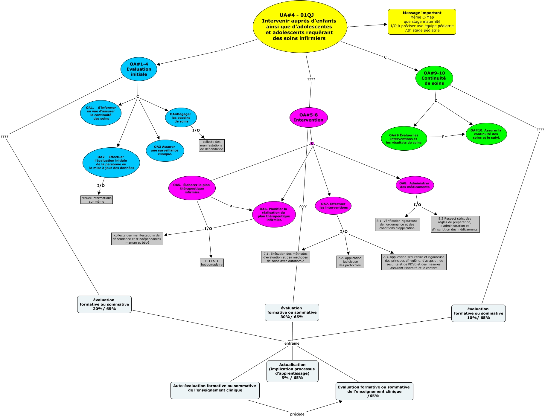
Cette carte de concepts créée avec IHMC CmapTools traite de: TIC 811 Nathalie Fournier UA4, OA#9-10 Continuité de soins ???? évaluation formative ou sommative 10%/ 65%, OA#5-8 Intervention C OA6. Planifier la réalisation du plan thérapeutique infirmier., évaluation formative ou sommative 20%/ 65% entraîne Évaluation formative ou sommative de l'enseignement clinique /65%, OA#1-4 Évaluation initiale C OA1. S’informer en vue d’assurer la continuité des soins, OA#5-8 Intervention C OA7. Effectuer les interventions, OA2 Effectuer l'évaluation initiale de la personne ou la mise à jour des données I/O recueil informations sur mémo, OA6. Planifier la réalisation du plan thérapeutique infirmier. I/O PTI PSTI hebdomadaire, OA#9 Évaluer les interventions et les résultats de soins. P OA#10. Assurer la continuité des soins et le suivi., évaluation formative ou sommative 10%/ 65% entraîne Évaluation formative ou sommative de l'enseignement clinique /65%, OA#1-4 Évaluation initiale C OA4Dégager les besoins de soins, évaluation formative ou sommative 10%/ 65% entraîne Auto-évaluation formative ou sommative de l'enseignement clinique, OA7. Effectuer les interventions I/O 7.2. Application judicieuse des protocoles, UA#4 - 01QJ Intervenir auprès d’enfants ainsi que d’adolescentes et adolescents requérant des soins infirmiers ???? OA#5-8 Intervention, OA#5-8 Intervention ???? évaluation formative ou sommative 30%/ 65%, Auto-évaluation formative ou sommative de l'enseignement clinique précède Évaluation formative ou sommative de l'enseignement clinique /65%, OA#9-10 Continuité de soins C OA#10. Assurer la continuité des soins et le suivi., OA5. Élaborer le plan thérapeutique infirmier. I/O collecte des manifestations de dépendance et d'indépendances maman et bébé, OA7. Effectuer les interventions I/O 7.1. Exécution des méthodes d’évaluation et des méthodes de soins avec autonomie, OA8. Administrer des médicaments I/O 8.1 Vérification rigoureuse de l’ordonnance et des conditions d’application., OA#9-10 Continuité de soins C OA#9 Évaluer les interventions et les résultats de soins.