WARNING:
JavaScript is turned OFF. None of the links on this concept map will
work until it is reactivated.
If you need help turning JavaScript On, click here.
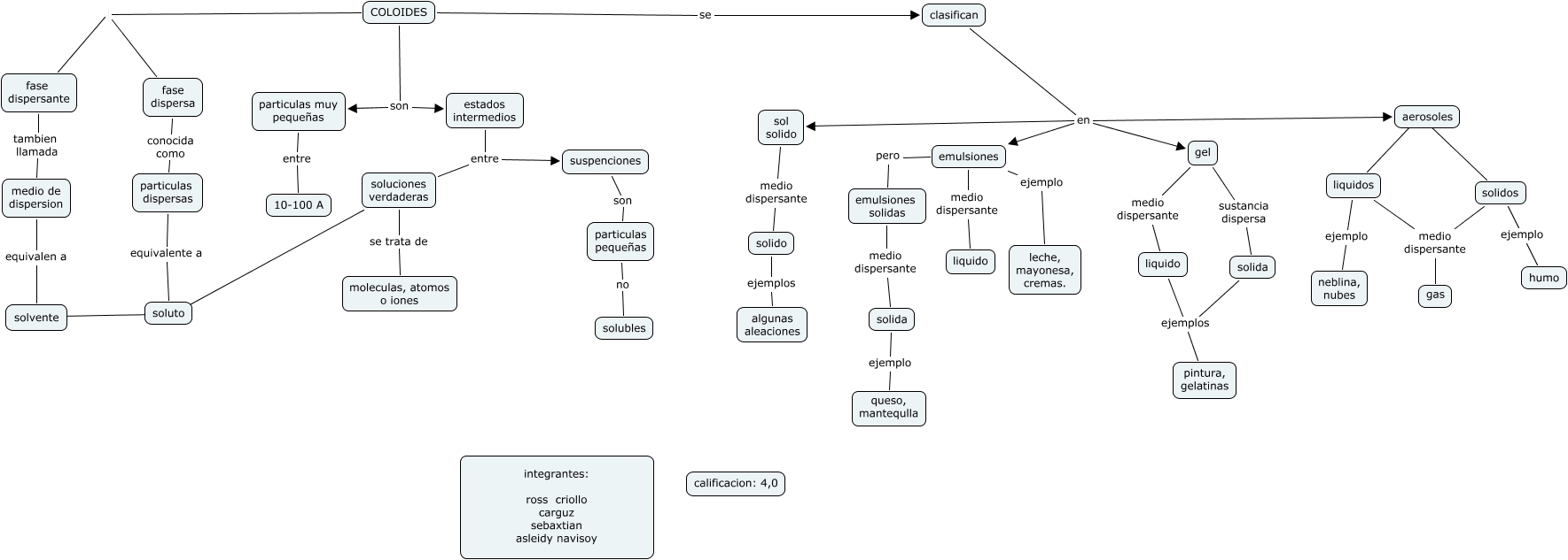
Este Cmap, tiene información relacionada con: quimik coloides ross,carguz,sebaxtian, medio de dispersion equivalen a solvente, solida ejemplos pintura, gelatinas, fase dispersa conocida como particulas dispersas, COLOIDES fase dispersante, sol solido medio dispersante solido, clasifican en aerosoles, COLOIDES son particulas muy pequeñas, solido ejemplos algunas aleaciones, emulsiones ejemplo leche, mayonesa, cremas., emulsiones solidas medio dispersante solida, liquido ejemplos pintura, gelatinas, particulas pequeñas no solubles, suspenciones son particulas pequeñas, gel sustancia dispersa solida, particulas dispersas equivalente a soluto, emulsiones pero emulsiones solidas, soluciones verdaderas se trata de moleculas, atomos o iones, soluciones verdaderas ???? ????, aerosoles ???? liquidos, COLOIDES se clasifican