WARNING:
JavaScript is turned OFF. None of the links on this concept map will
work until it is reactivated.
If you need help turning JavaScript On, click here.
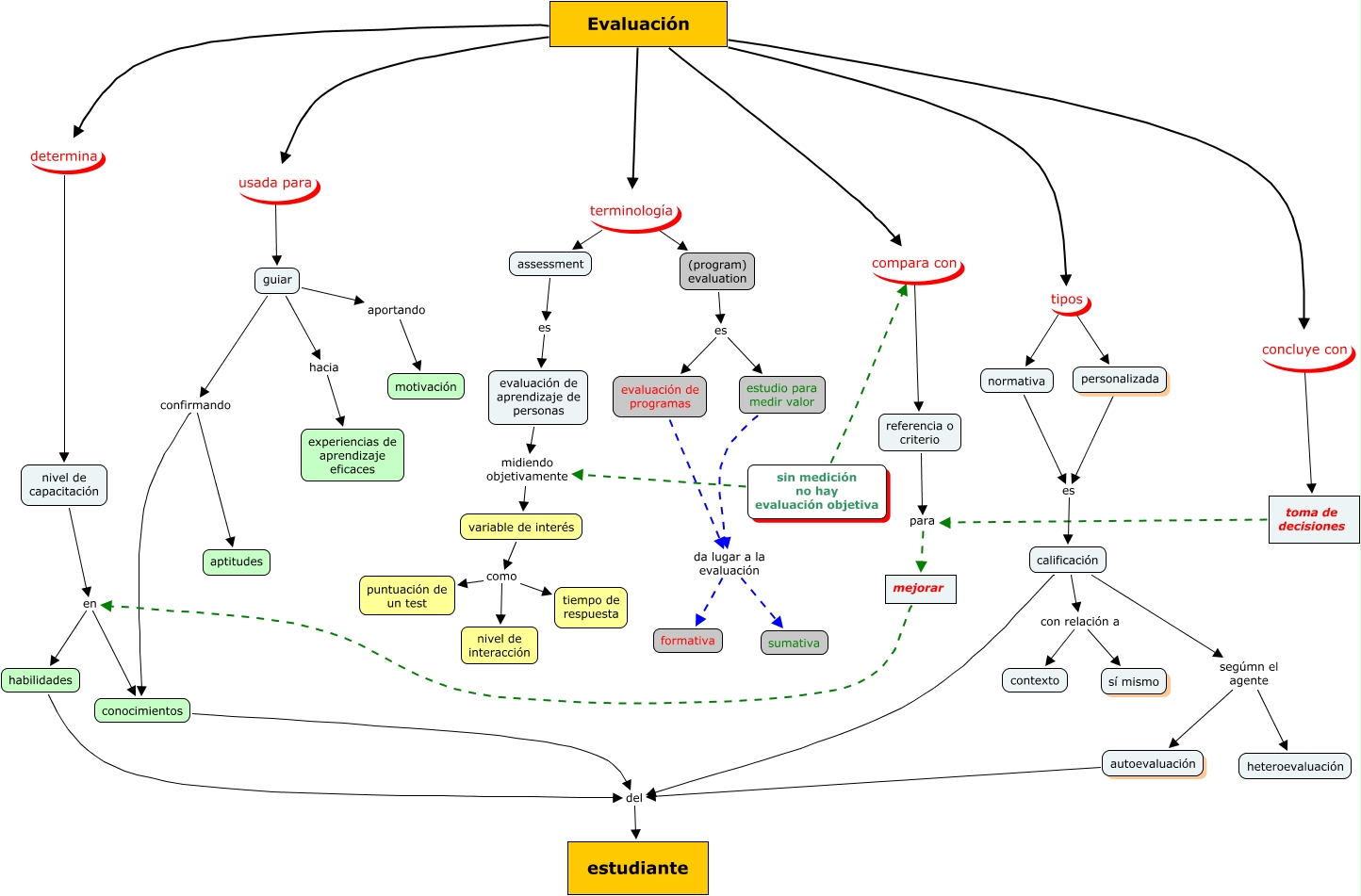
Este Cmap, tiene información relacionada con: Evaluación con TICs - Conceptos.cmap, normativa es calificación, conocimientos del estudiante, autoevaluación del estudiante, variable de interés como nivel de interacción, sin medición no hay evaluación objetiva midiendo objetivamente variable de interés, Evaluación terminología assessment, calificación con relación a sí mismo, Evaluación concluye con toma de decisiones, (program) evaluation es evaluación de programas, Evaluación tipos normativa, referencia o criterio para mejorar, evaluación de programas da lugar a la evaluación sumativa, assessment es evaluación de aprendizaje de personas, Evaluación tipos personalizada, Evaluación compara con referencia o criterio, guiar aportando motivación, Evaluación determina nivel de capacitación, nivel de capacitación en habilidades, evaluación de programas da lugar a la evaluación formativa, nivel de capacitación en conocimientos