WARNING:
JavaScript is turned OFF. None of the links on this concept map will
work until it is reactivated.
If you need help turning JavaScript On, click here.
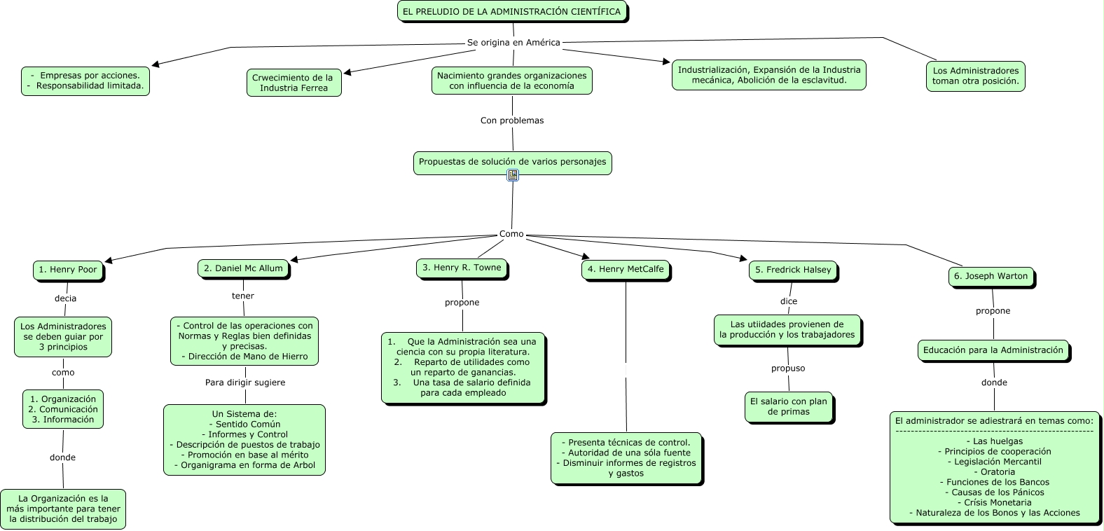
Este Cmap, tiene información relacionada con: El Preludio de la Administración Científica, 1. Henry Poor decia Los Administradores se deben guiar por 3 principios, Propuestas de solución de varios personajes Como 1. Henry Poor, - Control de las operaciones con Normas y Reglas bien definidas y precisas. - Dirección de Mano de Hierro Para dirigir sugiere Un Sistema de: - Sentido Común - Informes y Control - Descripción de puestos de trabajo - Promoción en base al mérito - Organigrama en forma de Arbol, EL PRELUDIO DE LA ADMINISTRACIÓN CIENTÍFICA Se origina en América Crwecimiento de la Industria Ferrea, Las utiidades provienen de la producción y los trabajadores propuso El salario con plan de primas, 5. Fredrick Halsey dice Las utiidades provienen de la producción y los trabajadores, Propuestas de solución de varios personajes Como 3. Henry R. Towne, 4. Henry MetCalfe - Presenta técnicas de control. - Autoridad de una sóla fuente - Disminuir informes de registros y gastos, 3. Henry R. Towne propone 1. Que la Administración sea una ciencia con su propia literatura. 2. Reparto de utilidades como un reparto de ganancias. 3. Una tasa de salario definida para cada empleado, Propuestas de solución de varios personajes Como 4. Henry MetCalfe, EL PRELUDIO DE LA ADMINISTRACIÓN CIENTÍFICA Se origina en América Industrialización, Expansión de la Industria mecánica, Abolición de la esclavitud., EL PRELUDIO DE LA ADMINISTRACIÓN CIENTÍFICA Se origina en América - Empresas por acciones. - Responsabilidad limitada., 2. Daniel Mc Allum tener - Control de las operaciones con Normas y Reglas bien definidas y precisas. - Dirección de Mano de Hierro, EL PRELUDIO DE LA ADMINISTRACIÓN CIENTÍFICA Se origina en América Los Administradores toman otra posición., Los Administradores se deben guiar por 3 principios como 1. Organización 2. Comunicación 3. Información, 1. Organización 2. Comunicación 3. Información donde La Organización es la más importante para tener la distribución del trabajo, Educación para la Administración donde El administrador se adiestrará en temas como: ---------------------------------------------------- - Las huelgas - Principios de cooperación - Legislación Mercantil - Oratoria - Funciones de los Bancos - Causas de los Pánicos - Crísis Monetaria - Naturaleza de los Bonos y las Acciones, Propuestas de solución de varios personajes Como 5. Fredrick Halsey, Propuestas de solución de varios personajes Como 2. Daniel Mc Allum, 6. Joseph Warton propone Educación para la Administración