WARNING:
JavaScript is turned OFF. None of the links on this concept map will
work until it is reactivated.
If you need help turning JavaScript On, click here.
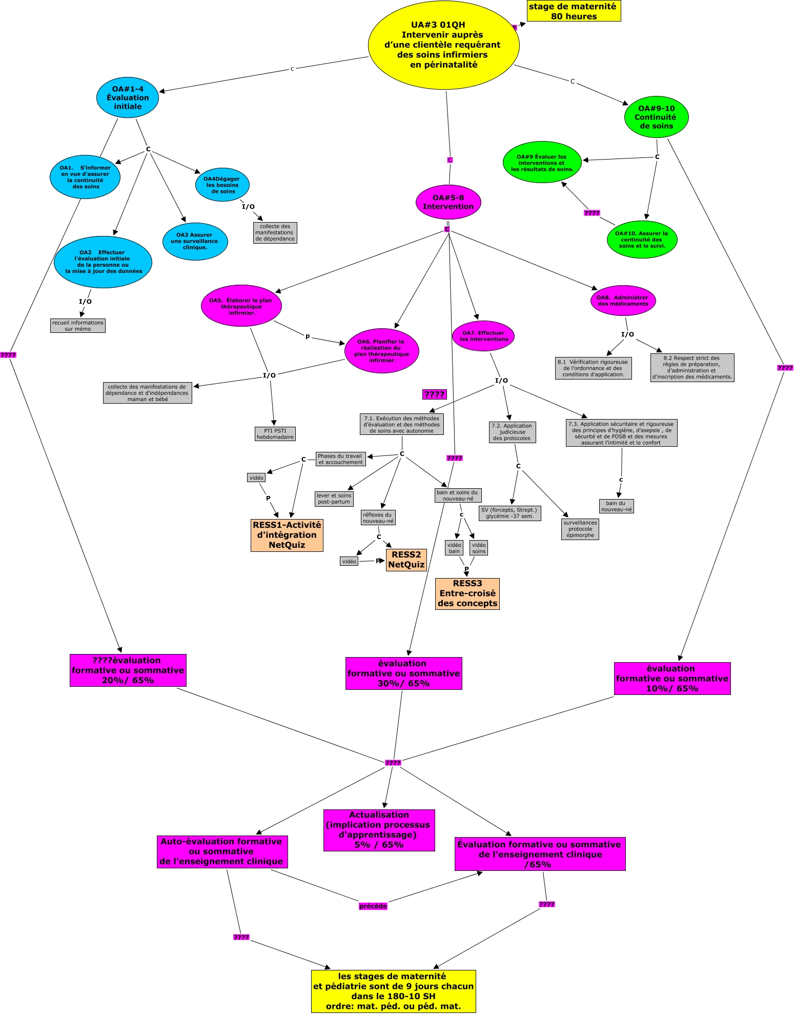
Cette carte de concepts créée avec IHMC CmapTools traite de: TIC 811 Nathalie Fournier UA3, OA7. Effectuer les interventions I/O 7.3. Application sécuritaire et rigoureuse des principes d’hygiène, d’asepsie , de sécurité et de PDSB et des mesures assurant l’intimité et le confort, 7.1. Exécution des méthodes d’évaluation et des méthodes de soins avec autonomie C lever et soins post-partum, OA#9-10 Continuité de soins C OA#9 Évaluer les interventions et les résultats de soins., ????évaluation formative ou sommative 20%/ 65% ???? Évaluation formative ou sommative de l'enseignement clinique /65%, OA#9-10 Continuité de soins ???? évaluation formative ou sommative 10%/ 65%, OA#5-8 Intervention C OA6. Planifier la réalisation du plan thérapeutique infirmier., vidéo P RESS1-Activité d'intégration NetQuiz, réflexes du nouveau-né C vidéo, bain et soins du nouveau-né c vidéo soins, évaluation formative ou sommative 30%/ 65% ???? Évaluation formative ou sommative de l'enseignement clinique /65%, OA#1-4 Évaluation initiale ???? ????évaluation formative ou sommative 20%/ 65%, évaluation formative ou sommative 30%/ 65% ???? Auto-évaluation formative ou sommative de l'enseignement clinique, OA#1-4 Évaluation initiale C OA4Dégager les besoins de soins, ????évaluation formative ou sommative 20%/ 65% ???? Auto-évaluation formative ou sommative de l'enseignement clinique, OA#1-4 Évaluation initiale C OA1. S’informer en vue d’assurer la continuité des soins, OA#9-10 Continuité de soins C OA#10. Assurer la continuité des soins et le suivi., UA#3 01QH Intervenir auprès d’une clientèle requérant des soins infirmiers en périnatalité ???? stage de maternité 80 heures, OA7. Effectuer les interventions I/O 7.1. Exécution des méthodes d’évaluation et des méthodes de soins avec autonomie, OA6. Planifier la réalisation du plan thérapeutique infirmier. I/O collecte des manifestations de dépendance et d'indépendances maman et bébé, OA4Dégager les besoins de soins I/O collecte des manifestations de dépendance