WARNING:
JavaScript is turned OFF. None of the links on this concept map will
work until it is reactivated.
If you need help turning JavaScript On, click here.
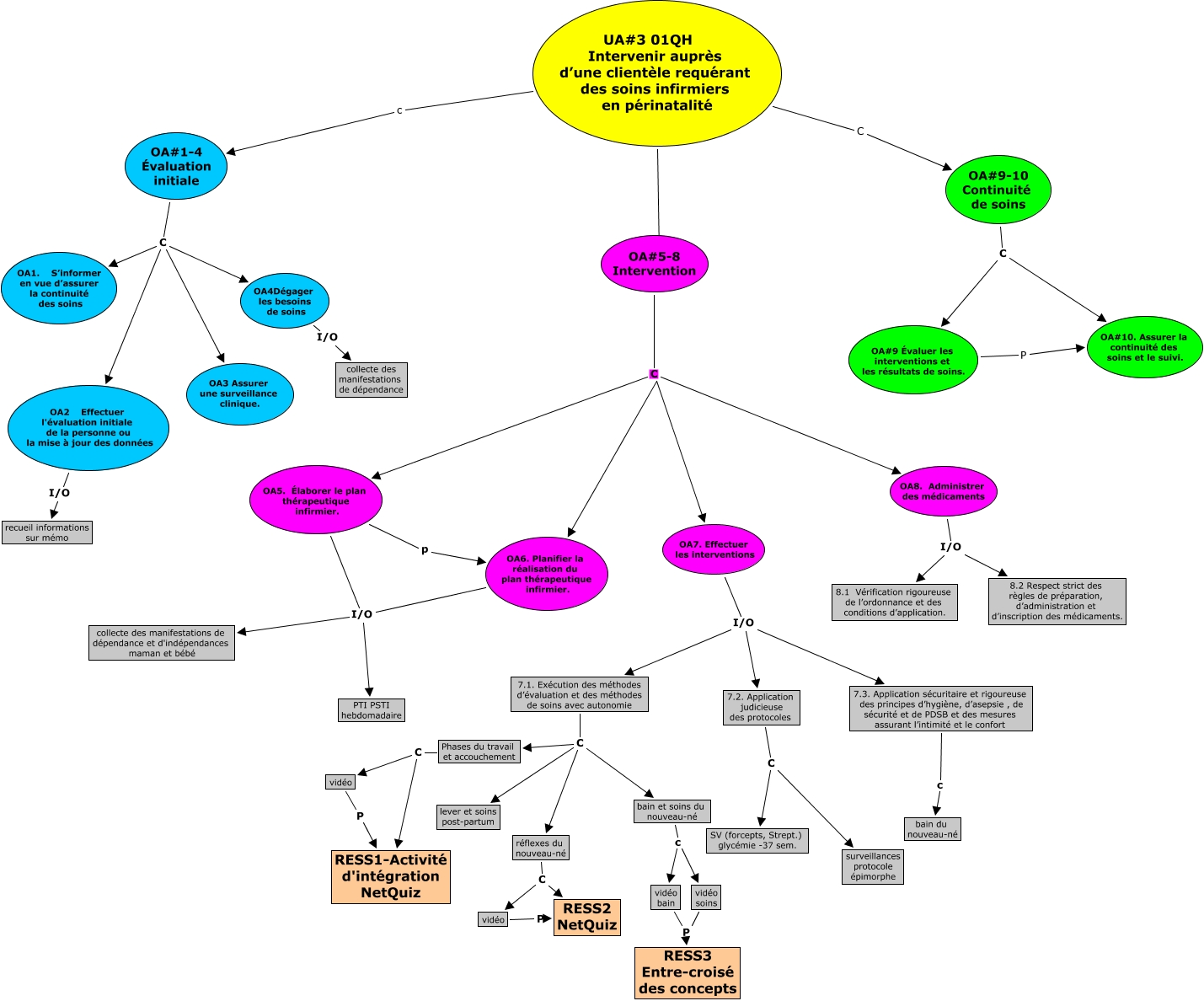
Cette carte de concepts créée avec IHMC CmapTools traite de: TIC 811 Nathalie Fournier UA3, OA6. Planifier la réalisation du plan thérapeutique infirmier. I/O collecte des manifestations de dépendance et d'indépendances maman et bébé, 7.1. Exécution des méthodes d’évaluation et des méthodes de soins avec autonomie C Phases du travail et accouchement, OA6. Planifier la réalisation du plan thérapeutique infirmier. I/O PTI PSTI hebdomadaire, OA8. Administrer des médicaments I/O 8.2 Respect strict des règles de préparation, d’administration et d’inscription des médicaments., OA#9-10 Continuité de soins C OA#10. Assurer la continuité des soins et le suivi., OA#9-10 Continuité de soins C OA#9 Évaluer les interventions et les résultats de soins., OA5. Élaborer le plan thérapeutique infirmier. p OA6. Planifier la réalisation du plan thérapeutique infirmier., OA5. Élaborer le plan thérapeutique infirmier. I/O PTI PSTI hebdomadaire, OA#5-8 Intervention C OA8. Administrer des médicaments, OA#9 Évaluer les interventions et les résultats de soins. P OA#10. Assurer la continuité des soins et le suivi., OA#1-4 Évaluation initiale C OA1. S’informer en vue d’assurer la continuité des soins, vidéo P RESS2 NetQuiz, vidéo P RESS1-Activité d'intégration NetQuiz, UA#3 01QH Intervenir auprès d’une clientèle requérant des soins infirmiers en périnatalité c OA#1-4 Évaluation initiale, OA4Dégager les besoins de soins I/O collecte des manifestations de dépendance, OA2 Effectuer l'évaluation initiale de la personne ou la mise à jour des données I/O recueil informations sur mémo, OA7. Effectuer les interventions I/O 7.1. Exécution des méthodes d’évaluation et des méthodes de soins avec autonomie, vidéo soins P RESS3 Entre-croisé des concepts, 7.1. Exécution des méthodes d’évaluation et des méthodes de soins avec autonomie C bain et soins du nouveau-né, 7.2. Application judicieuse des protocoles C surveillances protocole épimorphe