WARNING:
JavaScript is turned OFF. None of the links on this concept map will
work until it is reactivated.
If you need help turning JavaScript On, click here.
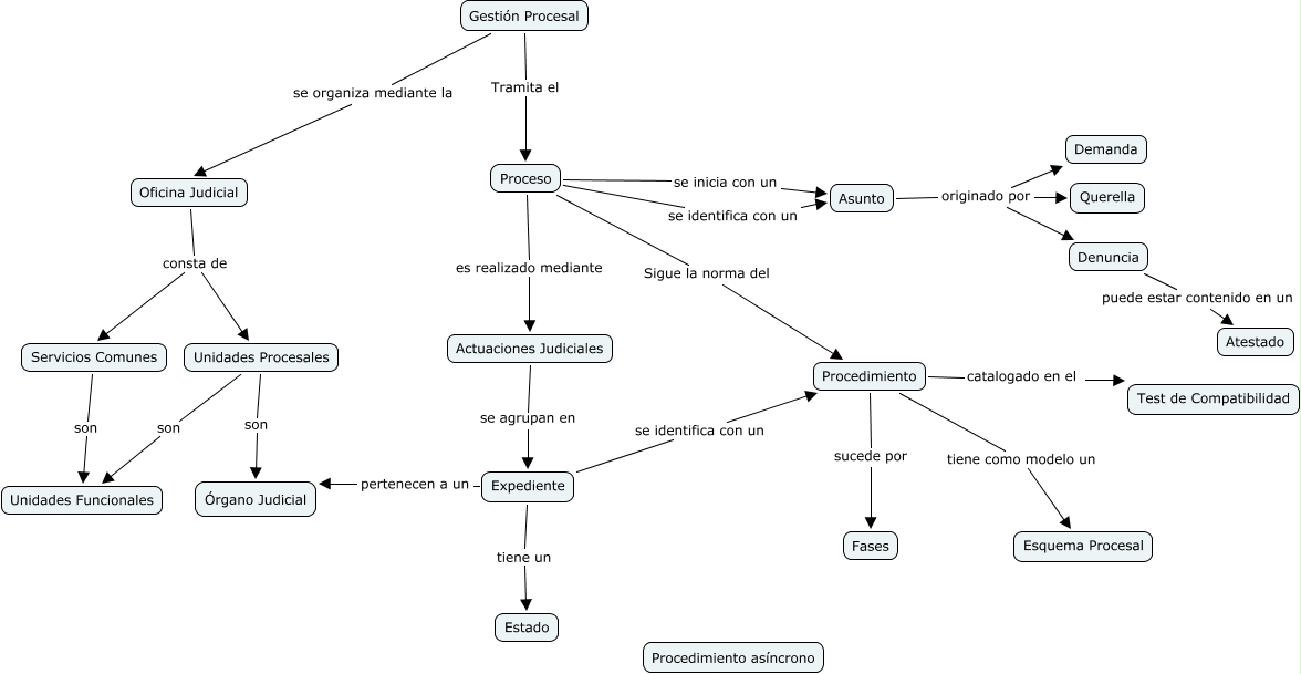
Este Cmap, tiene información relacionada con: ModeloGestiónProcesal, Asunto originado por Denuncia, Denuncia puede estar contenido en un Atestado, Asunto originado por Demanda, Expediente pertenecen a un Órgano Judicial, Servicios Comunes son Unidades Funcionales, Actuaciones Judiciales se agrupan en Expediente, Oficina Judicial consta de Servicios Comunes, Unidades Procesales son Órgano Judicial, Procedimiento sucede por Fases, Oficina Judicial consta de Unidades Procesales, Procedimiento tiene como modelo un Esquema Procesal, Expediente se identifica con un Procedimiento, Proceso se identifica con un Asunto, Expediente tiene un Estado, Proceso Sigue la norma del Procedimiento, Proceso es realizado mediante Actuaciones Judiciales, Gestión Procesal Tramita el Proceso, Procedimiento catalogado en el Test de Compatibilidad, Proceso se inicia con un Asunto, Asunto originado por Querella