WARNING:
JavaScript is turned OFF. None of the links on this concept map will
work until it is reactivated.
If you need help turning JavaScript On, click here.
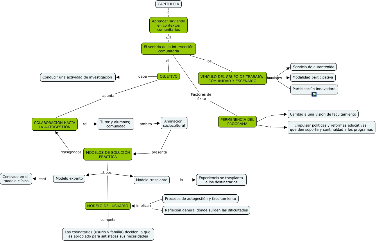
Este Cmap, tiene información relacionada con: 43, Modelo trasplante la Experiencia se trasplanta a los destinatarios, MODELOS DE SOLUCIÓN PRÁCTICA tipos Modelo trasplante, PERMENENCIA DEL PROGRAMA 2 Impulsar políticas y reformas educativas que den soporte y continuidad a los programas, COLABORACIÓN HACIA LA AUTOGESTIÓN rol Tutor y alumnos; comunidad, Tutor y alumnos; comunidad ambito Animación sociocultural, El sentido de la intervención comunitaria Factores de éxito PERMENENCIA DEL PROGRAMA, Aprender sirviendo en contextos comunitarios 4.3 El sentido de la intervención comunitaria, OBJETIVO debe Conducir una actividad de investigación, VÍNCULO DEL GRUPO DE TRABAJO, COMUNIDAD Y ESCENARIO abordajes Participación innovadora, Reflexión general donde surgen las dificultades implican MODELO DEL USUARIO, MODELOS DE SOLUCIÓN PRÁCTICA tipos Modelo experto, VÍNCULO DEL GRUPO DE TRABAJO, COMUNIDAD Y ESCENARIO abordajes Modalidad participativa, OBJETIVO apunta COLABORACIÓN HACIA LA AUTOGESTIÓN, Procesos de autogestión y facultamiento implican MODELO DEL USUARIO, MODELOS DE SOLUCIÓN PRÁCTICA tipos MODELO DEL USUARIO, MODELO DEL USUARIO compete Los estinatarios (usurio y familia) deciden lo que es apropiado para satisfaces sus necesidades, VÍNCULO DEL GRUPO DE TRABAJO, COMUNIDAD Y ESCENARIO abordajes Servicio de autontenido, MODELOS DE SOLUCIÓN PRÁCTICA reasignados COLABORACIÓN HACIA LA AUTOGESTIÓN, CAPITULO 4 4 Aprender sirviendo en contextos comunitarios, Animación sociocultural presenta MODELOS DE SOLUCIÓN PRÁCTICA