WARNING:
JavaScript is turned OFF. None of the links on this concept map will
work until it is reactivated.
If you need help turning JavaScript On, click here.
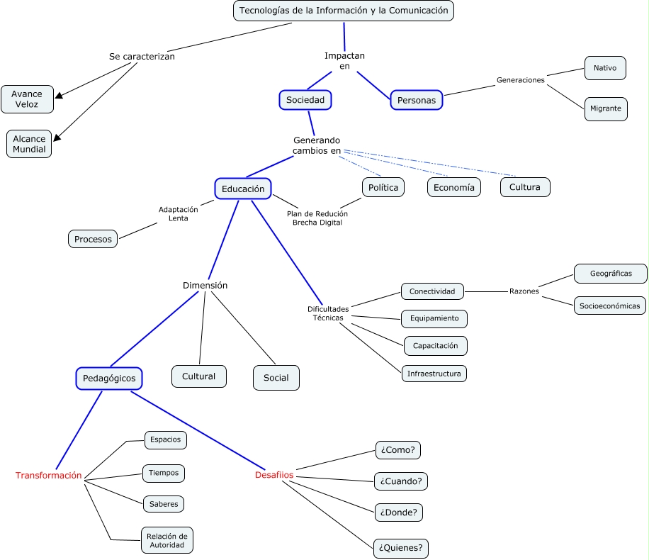
Este Cmap, tiene información relacionada con: NTIC, Educación Dificultades Técnicas Equipamiento, Tecnologías de la Información y la Comunicación Impactan en Sociedad, Pedagógicos Transformación Relación de Autoridad, Pedagógicos Desafiios ¿Quienes?, Política Plan de Redución Brecha Digital Educación, Educación Dificultades Técnicas Conectividad, Educación Dimensión Cultural, Pedagógicos Desafiios ¿Donde?, Sociedad Generando cambios en Política, Tecnologías de la Información y la Comunicación Se caracterizan Alcance Mundial, Tecnologías de la Información y la Comunicación Impactan en Personas, Personas Generaciones Nativo, Educación Dimensión Pedagógicos, Sociedad Generando cambios en Economía, Pedagógicos Transformación Espacios, Pedagógicos Desafiios ¿Como?, Sociedad Generando cambios en Cultura, Tecnologías de la Información y la Comunicación Se caracterizan Avance Veloz, Personas Generaciones Migrante, Pedagógicos Desafiios ¿Cuando?