WARNING:
JavaScript is turned OFF. None of the links on this concept map will
work until it is reactivated.
If you need help turning JavaScript On, click here.
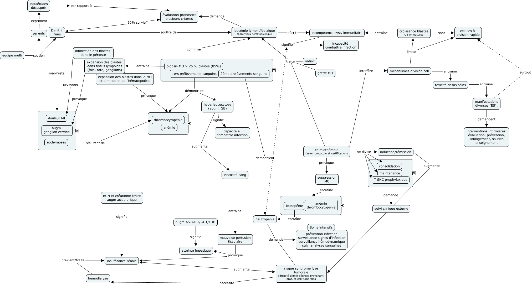
Cette carte de concepts créée avec IHMC CmapTools traite de: APSIC leucémieA10, viscosité sang entraîne mauvaise perfusion tissulaire, leucémie lymphoïde aigue cancer tissu hématopoiétique demande évaluation pronostic: plusieurs critères, mécanismes division cell limite croissance blastes GB immatures, expansion des blastes dans tissus lympoïdes (foie, rate, ganglions) provoque augm ganglion cervical, toxicité tissus sains entraîne manifestations diverses (ES):, chimiothérapie (selon protocole et certification) interfère mécanismes division cell, hyperleucocytose (augm. GB) signifie capacité à combattre infection, hyperleucocytose (augm. GB) augmente viscosité sang, ???? demande suivi clinique externe, augm AST/ALT/GGT/LDH signifie atteinte hépatique, équipe multi soutien parents, chimiothérapie (selon protocole et certification) se divise T SNC prophylaxique, croissance blastes GB immatures sont cellules à division rapide, risque syndrome lyse tumorale difficulté élimin déchets provenant prot. et cell tumorales demande prévention infection surveillance signes d'infection surveillance hémodynamique suivi analyses sanguines, chimiothérapie (selon protocole et certification) traite leucémie lymphoïde aigue cancer tissu hématopoiétique, chimiothérapie (selon protocole et certification) se divise maintenance, risque syndrome lyse tumorale difficulté élimin déchets provenant prot. et cell tumorales nécéssite hémodialyse, suppression MO entraîne ????, ecchymoses résultent de thrombocytopénie, BUN et créatinine limite augm acide urique signifie insuffisance rénale