WARNING:
JavaScript is turned OFF. None of the links on this concept map will
work until it is reactivated.
If you need help turning JavaScript On, click here.
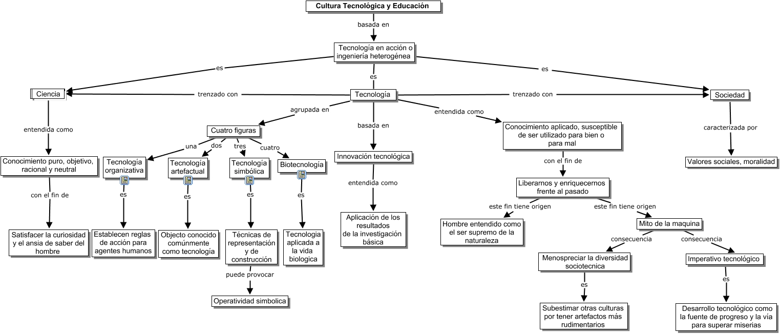
Este Cmap, tiene información relacionada con: Sin Título 1.cmap, Tecnología agrupada en Cuatro figuras, Tecnología basada en Innovación tecnológica, Liberarnos y enriquecernos frente al pasado este fin tiene origen Mito de la maquina, Cuatro figuras cuatro Biotecnología, Tecnología trenzado con Sociedad, Tecnología en acción o ingeniería heterogénea es Ciencia, Conocimiento aplicado, susceptible de ser utilizado para bien o para mal con el fin de Liberarnos y enriquecernos frente al pasado, Mito de la maquina consecuencia Imperativo tecnológico, Cultura Tecnológica y Educación basada en Tecnología en acción o ingeniería heterogénea, Tecnología artefactual es Objecto conocido comúnmente como tecnología, Innovación tecnológica entendida como Aplicación de los resultados de la investigación básica, Tecnología en acción o ingeniería heterogénea es Tecnología, Tecnología en acción o ingeniería heterogénea es Sociedad, Tecnología entendida como Conocimiento aplicado, susceptible de ser utilizado para bien o para mal, Tecnología simbólica es Técnicas de representación y de construcción, Conocimiento puro, objetivo, racional y neutral con el fin de Satisfacer la curiosidad y el ansia de saber del hombre, Ciencia entendida como Conocimiento puro, objetivo, racional y neutral, Menospreciar la diversidad sociotecnica es Subestimar otras culturas por tener artefactos más rudimentarios, Cuatro figuras tres Tecnología simbólica, Biotecnología es Tecnologia aplicada a la vida biologica