WARNING:
JavaScript is turned OFF. None of the links on this concept map will
work until it is reactivated.
If you need help turning JavaScript On, click here.
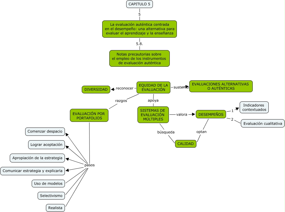
Este Cmap, tiene información relacionada con: 58, EVALUACIÓN POR PORTAFOLIOS pasos Comunicar estrategia y explicarla, EVALUACIÓN POR PORTAFOLIOS pasos Apropiación de la estrategia, SISTEMAS DE EVALUACIÓN MÚLTIPLES valora DESEMPEÑOS, EVALUACIÓN POR PORTAFOLIOS pasos Comenzar despacio, EVALUACIÓN POR PORTAFOLIOS pasos Realista, EQUIDAD DE LA EVALUACIÓN sustento EVALUACIONES ALTERNATIVAS O AUTÉNTICAS, EVALUACIÓN POR PORTAFOLIOS pasos Lograr aceptación, La evaluación auténtica centrada en el desempeño: una alternativa para evaluar el aprendizaje y la enseñanza 5.8. Notas precautorias sobre el empleo de los instrumentos de evaluación auténtica, EQUIDAD DE LA EVALUACIÓN razgos EVALUACIÓN POR PORTAFOLIOS, DESEMPEÑOS optan CALIDAD, EVALUACIÓN POR PORTAFOLIOS pasos Selectivismo, DESEMPEÑOS 2 Evaluación cualitativa, SISTEMAS DE EVALUACIÓN MÚLTIPLES búsqueda CALIDAD, CAPITULO 5 5 La evaluación auténtica centrada en el desempeño: una alternativa para evaluar el aprendizaje y la enseñanza, DESEMPEÑOS 1 Indicadores contextuados, EVALUACIÓN POR PORTAFOLIOS pasos Uso de modelos, EQUIDAD DE LA EVALUACIÓN reconocer DIVERSIDAD, EQUIDAD DE LA EVALUACIÓN apoya SISTEMAS DE EVALUACIÓN MÚLTIPLES