WARNING:
JavaScript is turned OFF. None of the links on this concept map will
work until it is reactivated.
If you need help turning JavaScript On, click here.
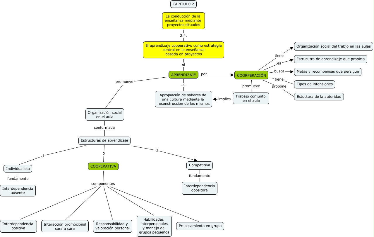
Este Cmap, tiene información relacionada con: 24, APRENDIZAJE es Apropiación de saberes de una cultura mediante la reconstrucción de los mismos, APRENDIZAJE promueve Organización social en el aula, COOPERATIVA componentes Interdependencia positiva, Estructuras de aprendizaje 2 COOPERATIVA, La conducción de la enseñanza mediante proyectos situados 2.4. El aprendizaje cooperativo como estrategia central en la enseñanza basada en proyectos, COOPERATIVA componentes Responsabilidad y valoración personal, Individualista fundamento Interdependencia ausente, COORPERACIÓN es Estrucutra de aprendizaje que propicia, COORPERACIÓN promueve Trabajo conjunto en el aula, COOPERATIVA componentes Interacción promocional cara a cara, Estructuras de aprendizaje 3 Competitiva, APRENDIZAJE por COORPERACIÓN, COORPERACIÓN propone Estuctura de la autoridad, COORPERACIÓN tiene Organización social del trabjo en las aulas, COORPERACIÓN busca Metas y recompensas que persigue, COOPERATIVA componentes Procesamiento en grupo, Organización social en el aula conformada Estructuras de aprendizaje, COORPERACIÓN tiene Tipos de intensiones, COOPERATIVA componentes Habilidades interpersonales y manejo de grupos pequeños, El aprendizaje cooperativo como estrategia central en la enseñanza basada en proyectos el APRENDIZAJE