WARNING:
JavaScript is turned OFF. None of the links on this concept map will
work until it is reactivated.
If you need help turning JavaScript On, click here.
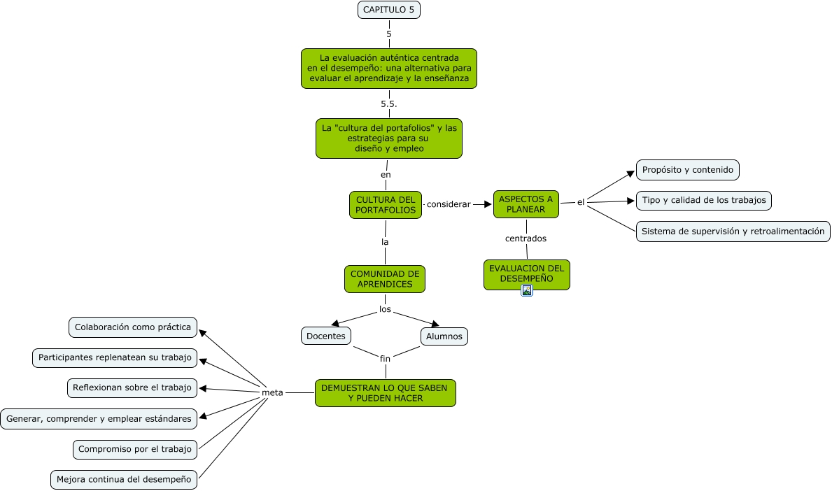
Este Cmap, tiene información relacionada con: 55, CULTURA DEL PORTAFOLIOS la COMUNIDAD DE APRENDICES, La evaluación auténtica centrada en el desempeño: una alternativa para evaluar el aprendizaje y la enseñanza 5.5. La "cultura del portafolios" y las estrategias para su diseño y empleo, ASPECTOS A PLANEAR el Propósito y contenido, ASPECTOS A PLANEAR el Sistema de supervisión y retroalimentación, DEMUESTRAN LO QUE SABEN Y PUEDEN HACER meta Generar, comprender y emplear estándares, DEMUESTRAN LO QUE SABEN Y PUEDEN HACER meta Reflexionan sobre el trabajo, DEMUESTRAN LO QUE SABEN Y PUEDEN HACER meta Compromiso por el trabajo, DEMUESTRAN LO QUE SABEN Y PUEDEN HACER meta Mejora continua del desempeño, COMUNIDAD DE APRENDICES los Alumnos, ASPECTOS A PLANEAR el Tipo y calidad de los trabajos, DEMUESTRAN LO QUE SABEN Y PUEDEN HACER meta Participantes replenatean su trabajo, ASPECTOS A PLANEAR centrados EVALUACION DEL DESEMPEÑO, La "cultura del portafolios" y las estrategias para su diseño y empleo en CULTURA DEL PORTAFOLIOS, CULTURA DEL PORTAFOLIOS considerar ASPECTOS A PLANEAR, Alumnos fin DEMUESTRAN LO QUE SABEN Y PUEDEN HACER, CAPITULO 5 5 La evaluación auténtica centrada en el desempeño: una alternativa para evaluar el aprendizaje y la enseñanza, DEMUESTRAN LO QUE SABEN Y PUEDEN HACER meta Colaboración como práctica, Docentes fin DEMUESTRAN LO QUE SABEN Y PUEDEN HACER, COMUNIDAD DE APRENDICES los Docentes