WARNING:
JavaScript is turned OFF. None of the links on this concept map will
work until it is reactivated.
If you need help turning JavaScript On, click here.
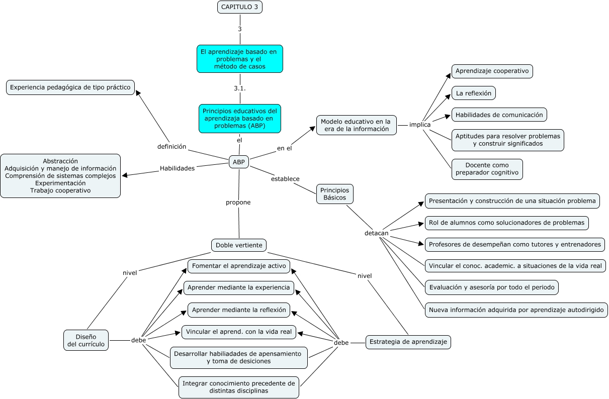
Este Cmap, tiene información relacionada con: 31, Estrategia de aprendizaje debe Integrar conocimiento precedente de distintas disciplinas, Doble vertiente nivel Diseño del currículo, Diseño del currículo debe Integrar conocimiento precedente de distintas disciplinas, Estrategia de aprendizaje debe Desarrollar habiliadades de apensamiento y toma de desiciones, CAPITULO 3 3 El aprendizaje basado en problemas y el método de casos, Diseño del currículo debe Fomentar el aprendizaje activo, ABP definición Experiencia pedagógica de tipo práctico, Principios Básicos detacan Nueva información adquirida por aprendizaje autodirigido, Modelo educativo en la era de la información implica Aprendizaje cooperativo, Diseño del currículo debe Desarrollar habiliadades de apensamiento y toma de desiciones, Estrategia de aprendizaje debe Aprender mediante la reflexión, Principios Básicos detacan Rol de alumnos como solucionadores de problemas, Principios Básicos detacan Vincular el conoc. academic. a situaciones de la vida real, El aprendizaje basado en problemas y el método de casos 3.1. Principios educativos del aprendizaja basado en problemas (ABP), ABP en el Modelo educativo en la era de la información, ABP propone Doble vertiente, ABP Habilidades Abstracción Adquisición y manejo de información Comprensión de sistemas complejos Experimentación Trabajo cooperativo, ABP establece Principios Básicos, Doble vertiente nivel Estrategia de aprendizaje, Principios Básicos detacan Evaluación y asesoría por todo el periodo