WARNING:
JavaScript is turned OFF. None of the links on this concept map will
work until it is reactivated.
If you need help turning JavaScript On, click here.
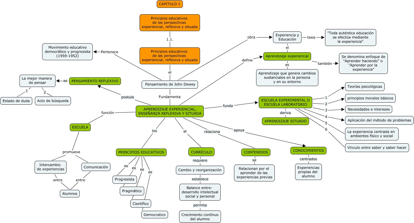
Este Cmap, tiene información relacionada con: 11, PRINCIPIOS EDUCATIVOS es Científico, CURRÍCULO requiere Cambio y reorganización, CONTENIDOS se Relacionan por el aprender de las experiencias previas, La mejor manera de pensar 2 Acto de búsqueda, Principios educativos de las perspectivas experiencial, reflexiva y situada 1.1. Principios educativos de las perspectivas experiencial, reflexiva y situada, ESCUELA EXPERIMENTAL O ESCUELA LABORATORIO 6 Vínculo entre saber y saber hacer, Cambio y reorganización establece Balance entre: desarrollo intelectual social y personal, ESCUELA EXPERIMENTAL O ESCUELA LABORATORIO 4 Aplicación del método de problemas, ESCUELA EXPERIMENTAL O ESCUELA LABORATORIO 3 Necesidades e intereses, APRENDIZAJE EXPERIENCIAL, ENSEÑANZA REFLEXIVA Y SITUADA postula PENSAMIENTO REFLEXIVO, Aprendizaje experiencial también Se denomina enfoque de "Aprender haciendo" o "Aprender por la experiencia", CONOCIMIENTOS centrados Experiencias propias del alumno, APRENDIZAJE EXPERIENCIAL, ENSEÑANZA REFLEXIVA Y SITUADA relaciona CONTENIDOS, ESCUELA EXPERIMENTAL O ESCUELA LABORATORIO deriva APRENDIZAJE SITUADO, ESCUELA promueve Intercambio de experiencias, APRENDIZAJE EXPERIENCIAL, ENSEÑANZA REFLEXIVA Y SITUADA funda ESCUELA EXPERIMENTAL O ESCUELA LABORATORIO, APRENDIZAJE EXPERIENCIAL, ENSEÑANZA REFLEXIVA Y SITUADA el CURRÍCULO, La mejor manera de pensar 1 Estado de duda, Intercambio de experiencias entre Alumnos, Principios educativos de las perspectivas experiencial, reflexiva y situada el Pensamiento de John Dewey