WARNING:
JavaScript is turned OFF. None of the links on this concept map will
work until it is reactivated.
If you need help turning JavaScript On, click here.
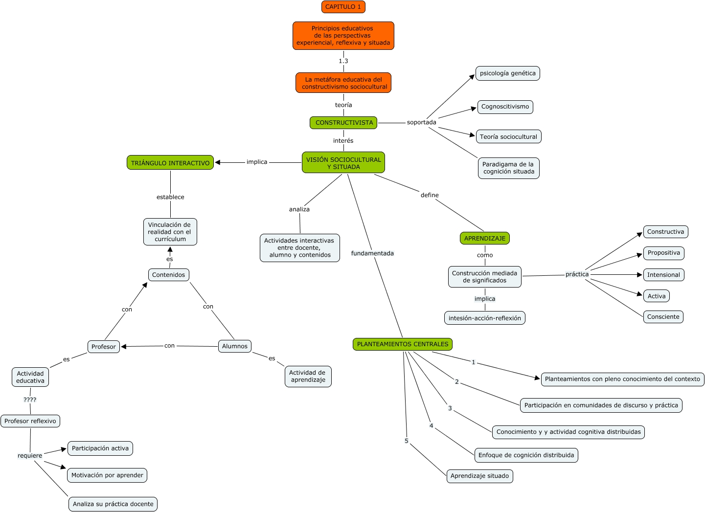
Este Cmap, tiene información relacionada con: 13, TRIÁNGULO INTERACTIVO establece Vinculación de realidad con el currículum, Construcción mediada de significados práctica Consciente, CONSTRUCTIVISTA soportada Teoría sociocultural, PLANTEAMIENTOS CENTRALES 2 Participación en comunidades de discurso y práctica, Profesor reflexivo requiere Motivación por aprender, Construcción mediada de significados práctica Constructiva, PLANTEAMIENTOS CENTRALES 1 Planteamientos con pleno conocimiento del contexto, PLANTEAMIENTOS CENTRALES 5 Aprendizaje situado, Principios educativos de las perspectivas experiencial, reflexiva y situada 1.3 La metáfora educativa del constructivismo sociocultural, Contenidos con Alumnos, Alumnos con Profesor, VISIÓN SOCIOCULTURAL Y SITUADA define APRENDIZAJE, VISIÓN SOCIOCULTURAL Y SITUADA implica TRIÁNGULO INTERACTIVO, APRENDIZAJE como Construcción mediada de significados, VISIÓN SOCIOCULTURAL Y SITUADA analiza Actividades interactivas entre docente, alumno y contenidos, Profesor reflexivo requiere Participación activa, Construcción mediada de significados implica intesión-acción-reflexión, Actividad educativa ???? Profesor reflexivo, CONSTRUCTIVISTA soportada Paradigama de la cognición situada, CONSTRUCTIVISTA soportada Cognoscitivismo