WARNING:
JavaScript is turned OFF. None of the links on this concept map will
work until it is reactivated.
If you need help turning JavaScript On, click here.
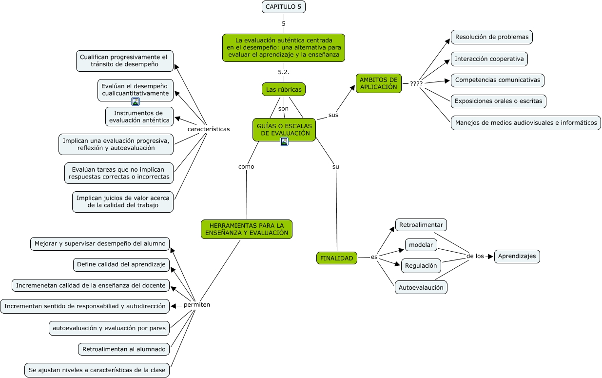
Este Cmap, tiene información relacionada con: 52, CAPITULO 5 5 La evaluación auténtica centrada en el desempeño: una alternativa para evaluar el aprendizaje y la enseñanza, Las rúbricas son GUÍAS O ESCALAS DE EVALUACIÓN, FINALIDAD es modelar, HERRAMIENTAS PARA LA ENSEÑANZA Y EVALUACIÓN permiten Define calidad del aprendizaje, AMBITOS DE APLICACIÓN ???? Manejos de medios audiovisuales e informáticos, GUÍAS O ESCALAS DE EVALUACIÓN características Evalúan tareas que no implican respuestas correctas o incorrectas, Retroalimentar de los Aprendizajes, HERRAMIENTAS PARA LA ENSEÑANZA Y EVALUACIÓN permiten autoevaluación y evaluación por pares, Regulación de los Aprendizajes, Autoevalaución de los Aprendizajes, GUÍAS O ESCALAS DE EVALUACIÓN sus AMBITOS DE APLICACIÓN, GUÍAS O ESCALAS DE EVALUACIÓN características Implican una evaluación progresiva, reflexión y autoevaluación, FINALIDAD es Retroalimentar, AMBITOS DE APLICACIÓN ???? Interacción cooperativa, HERRAMIENTAS PARA LA ENSEÑANZA Y EVALUACIÓN permiten Se ajustan niveles a características de la clase, La evaluación auténtica centrada en el desempeño: una alternativa para evaluar el aprendizaje y la enseñanza 5.2. Las rúbricas, HERRAMIENTAS PARA LA ENSEÑANZA Y EVALUACIÓN permiten Mejorar y supervisar desempeño del alumno, GUÍAS O ESCALAS DE EVALUACIÓN características Cualifican progresivamente el tránsito de desempeño, GUÍAS O ESCALAS DE EVALUACIÓN características Instrumentos de evaluación anténtica, AMBITOS DE APLICACIÓN ???? Competencias comunicativas